IMAGE

Fig. 6

ID
ZDB-IMAGE-250107-57
Genes
Source
Figures for Wu et al., 2024
Image
Figure Caption

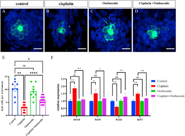
Fig. 6 Ombuoside protects zebrafish hair cells from cisplatin-induced damage. A–D. Tg(brn3c:GFP) Zebrafish larvae at 5 dpf were pre-exposed in ombuoside for 2 h, and then co-treated with 800 μmol/L cisplatin for 8 h. Confocal microscopy was used to detect the green fluorescent protein (GFP) expression of hair cells, N ≥ 8. E. Assessment of the number of hair cells per neuromast in Fig. .6A–D, N ≥ 8.F. Relative expression of apoptosis-associated mRNA in zebrafish treated with cisplatin alone or co-treated with ombuoside, N = 3. Data are presented as mean ± SEM. ∗P ≤ 0.05, ∗∗P ≤ 0.01, ∗∗∗P ≤ 0.001, and ∗∗∗∗P ≤ 0.0001. Scale bar: 10 μm.

Figure Data
Acknowledgments
This image is the copyrighted work of the attributed author or publisher, and ZFIN has permission only to display this image to its users. Additional permissions should be obtained from the applicable author or publisher of the image. Full text @ Heliyon