FIGURE SUMMARY
Title

The glucocorticoid receptor is affected by its target ZBTB16 in a dissociated manner

Authors
Galuh, S., Faught, E., Klaassen, I., Koorneef, L.L., Brinks, J., van Dijk, E.H., Elewaut, D., Schlingemann, R.O., Schaaf, M.J.M., Boon, C.J., Meijer, O.C.
Source
Full text @ J. Endocrinol.

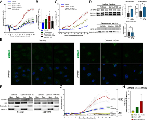
Cortisol, via GR, enhances endothelial barrier integrity, and this effect is exaggerated after ZBTB16 silencing. (A) Cortisol dose-dependently increased the barrier integrity of primary CECs measured by TEER, and this was blocked by mifepristone (Mif) (n = 3 individual donors). The spectra were normalized to the TEER value 1 h before the treatment (mean ± S.E.M). (B) The fold change of cortisol effect on average TEER value across group of treatments (mean ± S.E.M). (C) Co-incubation with 1,000 nM of the selective GR antagonist, relacorilant, attenuated endothelial barrier integrity induced by 100 nM cortisol (mean ± S.D). (D) After 24 h, 100 nM cortisol (Cort) induced ZBTB16 protein expression in the nuclear fraction compared to the vehicle treatment (mean ± S.D). (E) Representative images of immunofluorescence staining of primary CECs (donor 6) that were treated with vehicle or 100 nM cortisol for 24 h. ZBTB16 (green) was present in the DAPI-stained nuclei (blue) after cortisol treatment. (F) Induction of ZBTB16 protein expression after 24 h of 1,000 nM cortisol treatment in the nuclear (Nuc) fraction was absent in ZBTB16-silenced CECs (48 h post-transfection). (G) In the ZBTB16-silenced CECs, the cortisol-induced increase in barrier integrity (normalized TEER value) was exaggerated after 24 h of treatment compared to the WT CECs (n = 2 individual donors, mean ± S.E.M). (H) The fold change of cortisol effect on average TEER value from ZBTB16-silenced CECs (mean ± S.E.M). Each experiment was performed in 3–4 technical replications. siNT: non-target control siRNA, siRNA: small interfering RNA, siZBTB16: siRNA ZBTB16, veh: vehicle.

ZBTB16 silencing in primary CECs affects GR-mediated gene expression. Primary CECs derived from five post-mortem eye donors were transfected with either SMARTpool mix siZBTB16 or siNT for 48 h. Cortisol-induced GR target genes were measured after treatment with 100 nM cortisol (Cort) for 4 h (upper row): (A) FKBP5 (P = 0.04), (B) PER1, (C) ITGA10, (D) ANGPTL4, (E) TSC22D3 (GILZ). The lower row shows repressed genes: (F) CCL2 (P = 0.048), (G) PLAU (P = 0.009), (H) RND1 (P = 0.047), (I) NR3C1. The Ct value of target gene was normalized to LRP10 as a housekeeping gene. The black lines connecting two points show the change between siNT and siZBTB16 conditions within the same donor. ns: not significant.

Minimal detection of GR and ZBTB16 close proximity. Primary HUVECs pooled from five donors were treated with either vehicle, 100 nM cortisol (Cort), or 100 nM dexamethasone (Dex). PLA was performed after the cells were probed with primary antibodies. (A) As positive control, Cort and Dex increased the PLA signal (red dots) for GR and Lamin A/C in the nuclei. (B) In the cells probed with antibodies against GR and ZBTB16, Dex but not Cort showed a very modest PLA signal.

Modulation of GR-mediated transactivation and transrepression of genes by zbtb16ab in zebrafish larvae. Five dpf WT zebrafish larvae and zbtb16ab crispants (n = 10–30) were treated with vehicle or 5 μg/mL cortisol for 20 h. Cortisol-induced GR target genes are indicated in the first panels at the upper row: (A) fkbp5 (P = 0.0002), (B) gilz (P = 0.01), (C) pck1 (P = 0.001). (D) Total glucose levels (mean ± S.E.M) from whole-body lysates of either 5 dpf WT zebrafish larvae or zbtb16ab crispants, with increased levels in the cortisol-treated crispants (P = 0.0002). The lower row shows the relative gene expression of GR-repressive genes: (E) nr3c1, (F) il6, (G) pparg, (H) il8 (P = 0.02). The relative gene expression was normalized to actb as a housekeeping gene. Data are presented in geometric means ± geometric S.D. G: genotype, I: interaction, ns: not significant, T: treatment.

Larvae lacking zbtb16ab show abrogated cortisol effects on leukocyte migration. (A) Summary of the experimental design for tail fin amputation. To generate F0 mutants, the RNPs (comprised of sgRNA, crRNA targeting zbtb16a and zbtb16b, and preassembled Cas9) were injected in the yolk at the single-cell stage. At 4 dpf, the larvae were treated with vehicle (Veh) or 5 μg/mL cortisol (Cort) for 20 h before tail fin amputation was performed. To allow the migration of macrophages and neutrophils to the wound site, the larvae were allowed to recover for 4 h, with the appropriate treatments maintained, after which they were fixed in 4% paraformaldehyde overnight at 4°C to quantify leukocyte migration or at −80°C to assess the GR-induced repressive genes. (B) Representative images of 5 dpf Tg (mpx:GFP (wild-type/WT) or Tg (mpx:GFP zbtb16ab (double crispants), treated with either vehicle or 5 μg/mL cortisol. The neutrophils were visualized using GFP fluorescence (cyan). Scale bar: 100 μm. The white dashed lines indicate the end of the tail fin. (C) The number of mpx + neutrophils (mean ± S.E.M) in the wounded area at the tail fin (n = 10–30) decreased with cortisol (P = 0.02) and was further lowered in the crispants without cortisol (P = 0.0004). The decreased number of mpx + neutrophils increased in crispants when cortisol was present (P = 0.03). Neutrophil-specific chemoattractant gene expression (geometric means ± geometric S.D): (D) il8 and (E) cxcl18b. G: genotype, I: interaction, non-amp: non-amputation, T: treatment, wt: wild-type.

Dexamethasone upregulates ZBTB16 protein expression in FLS derived from osteoarthritis patients. ZBTB16 protein was detected in patient-derived FLS only after treatment with dexamethasone (Dex) (adj. P = 0.0002), whereas stimulation by TNF-α shows no effect. Data are presented as mean ± S.E.M. n.d.: not detected, veh: vehicle.

Schematic figure of cortisol-induced ZBTB16 as part of intracellular feedback regulation of GR signaling. Baseline 1: Under low cortisol baseline condition, there is low basal GR transcriptional activity. Induction 2: Under stimulated (high cortisol) conditions, GR induces target genes via transactivation, including ZBTB16, and represses other GR target genes. Adaptation 3: Cortisol-induced ZBTB16 protein modulates GR-mediated transcriptional activities by potentiating transrepression and attenuating transactivation effects in a gene-specific manner. This orchestrated activity of glucocorticoid-induced ZBTB16 restores the cellular condition to its baseline state and therefore may be part of an intracellular negative feedback loop. Thick arrows indicate increased transcriptional activity, thin arrows indicate normal or reduced transcriptional activity, and the dashed arrows in gray indicate potential mechanisms. GR: glucocorticoid receptor, GRE: glucocorticoid response elements, nGRE: negative glucocorticoid response elements, NF-κB RE: NF-κB response elements, TFs: transcription factors. Created in BioRender. Galuh, S. (2025) https://BioRender.com/i82d546.

Acknowledgments
This image is the copyrighted work of the attributed author or publisher, and ZFIN has permission only to display this image to its users. Additional permissions should be obtained from the applicable author or publisher of the image. Full text @ J. Endocrinol.