FIGURE

Fig. 7

ID
ZDB-FIG-240314-14
Publication
Chiang et al., 2023 - The Role of MAPRE2 and Microtubules in Maintaining Normal Ventricular Conduction
Other Figures
All Figure Page
Back to All Figure Page
Fig. 7

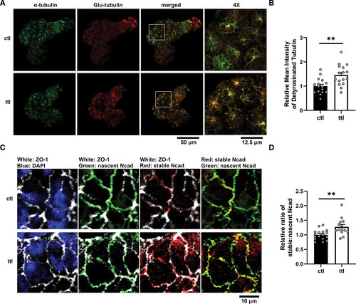
Knockdown of ttl restores fraction of detyrosinated tubulin and stable-to-nascent Ncad (N-cadherin) in mapre2 knockout (KO) hearts. A, Representative immunostaining of hearts from homozygous mapre2 KO larvae injected with control (ctl) vs ttl morpholinos showing a restoration of ventricular detyrosinated tubulin (Glu-tubulin) signal relative to total α-tubulin signal. B, Quantification of ventricular Glu-tubulin signal using α-tubulin signal as a mask (unpaired t test, P=0.0017). C, Immunocytochemistry of hearts from homozygous mapre2 KO larvae on the transgenic background with cdh2 tandem fluorescent timer (tFT). Immunostaining of ZO-1 (zonula occludens-1) was used to mark cell borders. D, Quantification of green fluorescent protein (GFP) and red fluorescent protein (RFP) signals using the ZO-1 signal as mask shows a significant increase in stable-to-nascent Ncad localization at cell borders (unpaired t test, P=0.0028), suggesting a restoration of Ncad balance at adherens junctions. Representative images were chosen based on closeness to group mean and image quality. Each dot represents 1 heart.

Expression Data

Expression Detail
Antibody Labeling
Phenotype Data

Phenotype Detail
Acknowledgments
This image is the copyrighted work of the attributed author or publisher, and ZFIN has permission only to display this image to its users. Additional permissions should be obtained from the applicable author or publisher of the image. Full text @ Circ. Res.