FIGURE

Fig. 6

ID
ZDB-FIG-240314-13
Publication
Chiang et al., 2023 - The Role of MAPRE2 and Microtubules in Maintaining Normal Ventricular Conduction
Other Figures
All Figure Page
Back to All Figure Page
Fig. 6

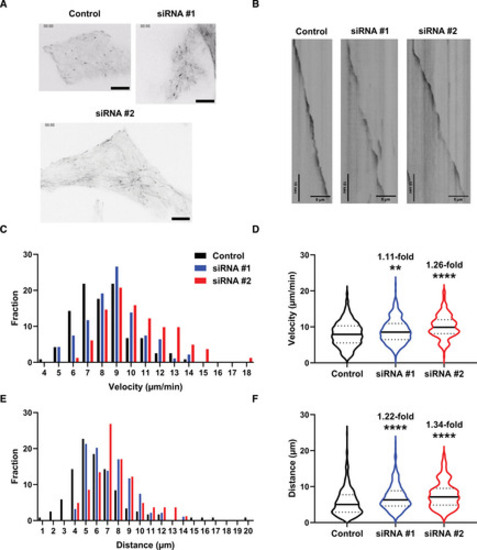
mapre2 loss of function leads to changes in microtubule dynamics. A, Representative still images of microtubule plus-end-tracking experiments in induced pluripotent stem cell derived cardiomyocytes (iPSC-CMs) with MAPRE2 knockdown (KD) using 2 different siRNA vs control siRNA. Scale bars, 10 µm. Please refer to the Supplemental Material for representative videos (Video S1, control; Video S2, siRNA 1; and Video S3, siRNA 2). B, Representative kymographs obtained from the live-cell imaging, which were used for measurement of microtubule parameters. Vertical scale bars, 10 s; horizontal scale bars, 5 µm. Compared with control, MAPRE2 knockdown with siRNAs 1 and 2 resulted in 1.11-fold (P=0.0079) and 1.26-fold (P<0.0001) increases in microtubule growth velocity ( C and D) and in 1.22-fold (P<0.0001) and 1.34-fold (P<0.0001) increases in microtubule growth distance ( E and F), respectively. Dunn multiple comparison tests were used following significant Kruskal-Wallis tests (P<0.0001 for both D and F). Data extracted from 368 control microtubules, 314 siRNA 1 microtubules, and 194 siRNA 2 microtubules, in 5 sets of cells. Representative videos and images were chosen based on closeness to group mean and quality.

Expression Data

Expression Detail
Antibody Labeling
Phenotype Data

Phenotype Detail
Acknowledgments
This image is the copyrighted work of the attributed author or publisher, and ZFIN has permission only to display this image to its users. Additional permissions should be obtained from the applicable author or publisher of the image. Full text @ Circ. Res.