FIGURE

Fig. 4

ID
ZDB-FIG-240314-11
Publication
Chiang et al., 2023 - The Role of MAPRE2 and Microtubules in Maintaining Normal Ventricular Conduction
Other Figures
All Figure Page
Back to All Figure Page
Fig. 4

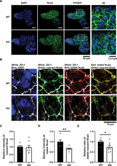
mapre2 loss of function leads to disruption of adherens junctions. A, Representative immunostaining of hearts from wild-type (WT) vs homozygous mapre2 knockout (KO) larvae shows a general disorganization of ventricular Ncad (N-cadherin). Representative of 2 WT vs 2 KO hearts. B, Immunocytochemistry of hearts from WT vs homozygous mapre2 KO larvae on the transgenic background with cdh2 tandem fluorescent timer (tFT). Immunostaining of ZO-1 (zonula occludens-1) was used to mark cell borders. Signal from green fluorescent protein (GFP) that takes 5 minutes to fold marks nascent Ncad, whereas signal from red fluorescent protein (RFP) that takes 100 minutes to fold marks stable Ncad. Quantification of GFP and RFP signals using the ZO-1 signal as a mask shows no significant change in nascent Ncad localization ( C) but decreased stable Ncad localization at cell borders (unpaired t tests, P=0.0020 in D and P=0.0278 in E), suggesting disruption of adherens junctions. Each dot represents 1 heart. Representative images were chosen based on closeness to group mean and image quality.

Expression Data

Expression Detail
Antibody Labeling
Phenotype Data

Phenotype Detail
Acknowledgments
This image is the copyrighted work of the attributed author or publisher, and ZFIN has permission only to display this image to its users. Additional permissions should be obtained from the applicable author or publisher of the image. Full text @ Circ. Res.