FIGURE SUMMARY
Title

Dopaminergic Co-Regulation of Locomotor Development and Motor Neuron Synaptogenesis is Uncoupled by Hypoxia in Zebrafish

Authors
Son, J.H., Stevenson, T.J., Bowles, M.D., Scholl, E.A., Bonkowsky, J.L.
Source
Full text @ eNeuro

Dopaminergic synapses to spinal cord motor neurons. A, Confocal images, lateral views of zebrafish spinal cord at 5 dpf, dorsal to top; scale bar: 10 µm. DAPI staining of cell nuclei; anti-Hb9 immunohistochemistry in motor neurons; anti-TH immunohistochemistry of DDT; and double-labeling anti-Hb9 anti-TH shows co-localization (arrows). B, Confocal images, dorsal views of zebrafish at 5 dpf, rostral top. Left panel shows entire larva with DDT labeled by GFP in Tg(otpb.A:EGFP-caax) line. Higher magnification (scale bar: 50 µm) shows DAPI staining of cell nuclei; GFP labeling of DDT; anti-TH labeling of TH; and co-localization of TH and GFP in DDT. C, Tg(otpb.A:TRFP-caax); Tg(Hb9:FingR(PSD95)-GFP) larvae, confocal images, dorsal views, of spinal cord at 5 dpf (scale bar: 10 µm). FingR localization of PSD95, expressed in motor neurons, of synapses can be seen neighboring DDT labeled by RFP (arrowheads). D, Anti-D4R labeling co-localizes with FingR GFP expression (scale bar: 10 µm).

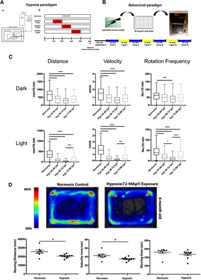
Hypoxia causes impaired motor behavior in larval and adult animals. A, Experimental set-up for hypoxia (a) and time line (b) of hypoxia exposure and analysis. B, Schematic of behavioral testing paradigm. C, Data plots show impaired motor behavior in hypoxia-exposed larvae, each point is a separate animal. Mean shown, ANOVA, ****p < 0.0001, ***p < 0.001. D, top, Heat-map of adult zebrafish (six-month-old) exposed to hypoxia (3- to 4-dpf 5% pO2) shows decreased swimming. Below, Hypoxia-exposed zebrafish have persistent decreases in velocity and distance swum as adults animals (normoxia n = 8, pre-hypoxia n = 10); *p < 0.05; SD shown).

Hypoxia does not alter dopamine or motor neuron numbers, or axon pathfinding of the DDT after hypoxia from 3 to 4 dpf. A, Schematic drawing of regions imaged. Top, Diencephalon (for TH+ neurons). Bottom, Spinal cord (for DDT axons). B, Confocal images, z-stacks, maximum intensity projections, ventral views, rostral to the top; scale bars: 50 µm, anti-TH immunohistochemistry. C, Quantification of number of TH+ neurons in the diencephalon. D, Western blot analysis of whole zebrafish for anti-TH. E, Anti-TH quantification with SD; **p < 0.01. F, Intensity of DDT in the spinal cord shows no decrease following hypoxia. G, H, No increase in apoptosis posthypoxia in the diencephalon. Confocal images, z-stacks, maximum intensity projections, ventral views, rostral to the top, TUNEL labeling in green. I, Quantification with SD of apoptosis following hypoxia. JM, No increase in apoptosis or proliferation posthypoxia in the spinal cord. Motor neurons identified by co-labeling with Tg(Hb9:GFP) line. Confocal images, z-stacks, maximum intensity projections, dorsal views, rostral to the top, TUNEL or PH3 (phosphohistone-3) labeling in red. Quantification with SD. n.s., not significant.

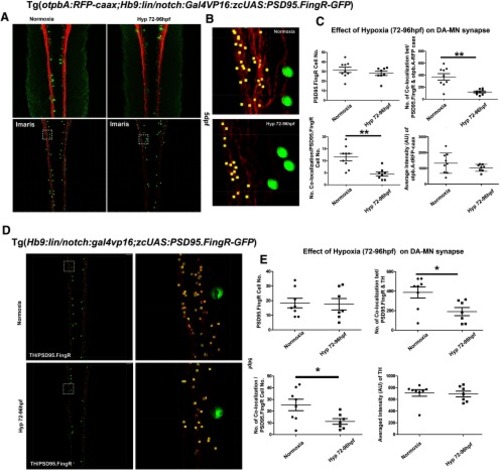
Hypoxia causes a decrease in DDT/motor neuron synapses. A, Confocal images of spinal cord of Tg(otpb.A.:TRFP-caax); Tg(Hb9:FingR(PSD95)-GFP) larvae, anti-GFP, anti-RFP labeling. Rostral to top, DDT labeled in red, motor neurons in green, synapses in yellow. B, Magnified view of IMARIS imaging of synapses. C, Quantification, mean and SD, **p < 0.01. Number of motor neurons and intensity of DDT is not affected by hypoxia, but number of synapses is decreased, including when corrected for motor neuron number. D, Confocal images of spinal cord of Tg(Hb9:FingR(PSD95)-GFP) larvae with anti-TH anti-GFP immunohistochemistry. Right panels, IMARIS panel image shown to right of corresponding confocal image. E, Quantification with mean and SD shows that number of motor neurons and intensity of DDT is not affected by hypoxia, but number of synapses is decreased, including when corrected for motor neuron number. *p < 0.05.

Dopaminergic antagonist exposure impairs zebrafish locomotor development similar to effects of hypoxia. Analysis of zebrafish larvae at 5 dpf, following exposure to L-745870 from 72 to 96 hpf. Impairments in distance, velocity, and rotation frequency (quantified data in Table 3). Each point is a separate animal. Mean shown, ANOVA; ***p < 0.001. Hyp, hypoxia; Nor, normoxia.

Acknowledgments
This image is the copyrighted work of the attributed author or publisher, and ZFIN has permission only to display this image to its users. Additional permissions should be obtained from the applicable author or publisher of the image. Full text @ eNeuro