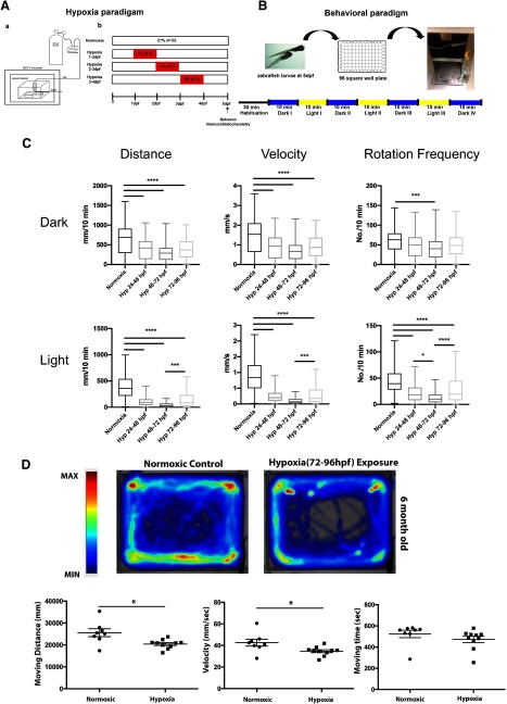
Hypoxia causes impaired motor behavior in larval and adult animals. A, Experimental set-up for hypoxia (a) and time line (b) of hypoxia exposure and analysis. B, Schematic of behavioral testing paradigm. C, Data plots show impaired motor behavior in hypoxia-exposed larvae, each point is a separate animal. Mean shown, ANOVA, ****p < 0.0001, ***p < 0.001. D, top, Heat-map of adult zebrafish (six-month-old) exposed to hypoxia (3- to 4-dpf 5% pO2) shows decreased swimming. Below, Hypoxia-exposed zebrafish have persistent decreases in velocity and distance swum as adults animals (normoxia n = 8, pre-hypoxia n = 10); *p < 0.05; SD shown).
Acknowledgments
This image is the copyrighted work of the attributed author or publisher, and
ZFIN has permission only to display this image to its users.
Additional permissions should be obtained from the applicable author or publisher of the image.
Full text @ eNeuro
Your Input Welcome
Thank you for submitting comments. Your input has been emailed to ZFIN curators who may contact you if
additional information is required.
Oops. Something went wrong. Please try again later.