IMAGE

Figure 3.

ID
ZDB-IMAGE-200302-24
Source
Figures for Son et al., 2020
Image
Figure Caption

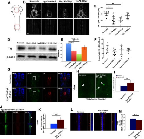
Figure 3.

Hypoxia does not alter dopamine or motor neuron numbers, or axon pathfinding of the DDT after hypoxia from 3 to 4 dpf. A, Schematic drawing of regions imaged. Top, Diencephalon (for TH+ neurons). Bottom, Spinal cord (for DDT axons). B, Confocal images, z-stacks, maximum intensity projections, ventral views, rostral to the top; scale bars: 50 µm, anti-TH immunohistochemistry. C, Quantification of number of TH+ neurons in the diencephalon. D, Western blot analysis of whole zebrafish for anti-TH. E, Anti-TH quantification with SD; **p < 0.01. F, Intensity of DDT in the spinal cord shows no decrease following hypoxia. G, H, No increase in apoptosis posthypoxia in the diencephalon. Confocal images, z-stacks, maximum intensity projections, ventral views, rostral to the top, TUNEL labeling in green. I, Quantification with SD of apoptosis following hypoxia. JM, No increase in apoptosis or proliferation posthypoxia in the spinal cord. Motor neurons identified by co-labeling with Tg(Hb9:GFP) line. Confocal images, z-stacks, maximum intensity projections, dorsal views, rostral to the top, TUNEL or PH3 (phosphohistone-3) labeling in red. Quantification with SD. n.s., not significant.

Acknowledgments
This image is the copyrighted work of the attributed author or publisher, and ZFIN has permission only to display this image to its users. Additional permissions should be obtained from the applicable author or publisher of the image. Full text @ eNeuro