IMAGE

Figure 7

ID
ZDB-IMAGE-221226-335
Genes
Source
Figures for Weeks et al., 2022
Image
Figure Caption

Figure 7

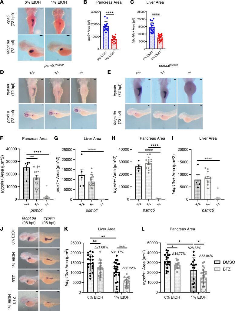
psmb1 and psmc6 are necessary for hepatopancreatic development.

(A) ISH for exocrine pancreas marker cpa5 and hepatocyte marker fabp10a. EtOH (1%) (12–72 hpf) reduced exocrine pancreas and liver size. (B and C) ImageJ quantification of pancreas and liver size (****P ≤ 0.0001, unpaired 2-tailed t test, n ≥13). (D and E) ISH for exocrine pancreas marker trypsin and hepatocyte markers prox1a and fabp10a in psmb1hi2939 and psmc6hi3593 (72 hpf) mutants. (FI) Quantification of pancreas and liver size using ImageJ. psmb1+/–, psmb1–/–, and psmc6–/– have significantly reduced exocrine pancreas size. psmb1–/– and psmc6–/– have significantly reduced liver size (n > 4, ****P ≤ 0.0001, **P < 0.01, ordinary 1-way ANOVA with Dunnett’s multiple-comparison test). (JL) ISH for liver marker fabp10a and exocrine pancreas marker trypsin, followed by quantification of organ size using ImageJ area calculation at 96 hpf. EtOH (1%) (12–96 hpf) significantly reduced liver and pancreas size. Treatment with BTZ significantly exacerbated the effects of EAE on liver and pancreas area (*P < 0.05, **P < 0.01, ***P < 0.001, 2-way ANOVA with Sidak’s multiple comparisons). BTZ concentration = 2.5 μM (12–96 hpf). Scale bars: 100 μm. From left, column sample n = 7, 16, 13 (F); n = 6, 20, 7 (G); n = 6, 20, 7 (H); n = 5, 12, 12 (I); n = 19, 21, 25, 19 (K); and n = 19, 19, 15, 25 (L). Data represent mean ± SD.

Figure Data
Acknowledgments
This image is the copyrighted work of the attributed author or publisher, and ZFIN has permission only to display this image to its users. Additional permissions should be obtained from the applicable author or publisher of the image. Full text @ JCI Insight