IMAGE

Fig. 3.

ID
ZDB-IMAGE-220304-1
Genes
Antibodies
Source
Figures for Allanki et al., 2021
Image
Figure Caption

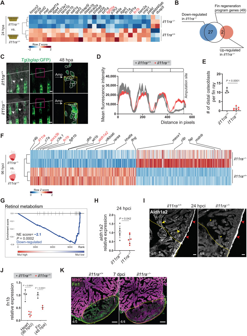
Fig. 3. Il-11 signaling is required for the activation of global and tissue-specific regeneration gene programs.

(A and B) Differential expression of fin regeneration genes (13) in il11ra−/− versus wild-type sibling caudal fin transcriptomic analysis, 24 hpa. (C to E) Confocal images of Tg(bglap:GFP) expression in wholemount caudal fins (C) (wt siblings, n = 4; mut, n = 6; 48 hpa), quantification of Tg(bglap:GFP) fluorescence intensity (D), and the number of distal osteoblasts (E). (F) Differential expression of known regulators of zebrafish cardiac regeneration (35) in il11ra−/− versus wild-type sibling ventricle transcriptomic analysis, 96 hpci. (G) GSE analysis plot of KEGG Retinol metabolism from il11ra−/− versus wild-type sibling ventricle transcriptomic analysis, 96 hpci. NE score, normalized enrichment score. (H and I) RT-qPCR analysis of aldh1a2 mRNA levels (H) (wt siblings, n = 6; mut, n = 6; 24 hpci) and immunostaining for Aldh1a2 expression on cardiac ventricle cryosections (I) (wt siblings, n = 5; mut, n = 4; 24 hpci). (J and K) RT-qPCR analysis of fn1b mRNA levels on dissected injured areas from cardiac ventricles (J) (wt siblings, n = 4; mut, n = 5; 96 hpci) and caudal fins (J) (wt siblings, n = 3; mut, n = 3; 48 hpa) and immunostaining on cryosections (K) (wt siblings, n = 5; mut, n = 4; 7 dpci) for Fibronectin1 (green) and myosin heavy chain (MHC; magenta) expression. Data represent means ± SD (E, H, and J); means ± SEM (D). Student’s t tests (E, H, and J). n, ventricles [(H), (I), (J) heart, and (K)]; n, caudal fins [(C) and (J) fin]. White arrows point to and white dashed lines demarcate the amputation plane (C); white arrowheads point to Tg(bglap:GFP) expression (C); yellow dashed lines demarcate the injured area (I and K) and bone rays (C); yellow arrowheads and asterisks indicate endocardial Aldh1a2 expression (I); red arrowheads point to epicardial Aldh1a2 expression (I). Ct values are listed in table S5. Scale bars, 100 μm (C and K) and 20 μm (I).

Figure Data
Acknowledgments
This image is the copyrighted work of the attributed author or publisher, and ZFIN has permission only to display this image to its users. Additional permissions should be obtained from the applicable author or publisher of the image. Full text @ Sci Adv