FIGURE

Figure 6

ID
ZDB-FIG-251107-75
Publication
Li et al., 2025 - PCSK9 Loss-of-Function Disrupts Cellular Microfilament Network via LIN28A/HES5/JMY Axis in Neural Tube Defects
Other Figures
All Figure Page
Back to All Figure Page
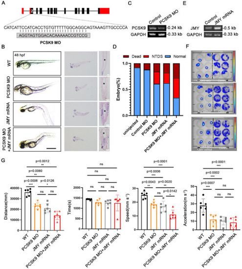
Figure 6

JMY aggravates PCSK9 loss‐induced NTDs in zebrafish. A) Detailed base diagram of the second exon region of zebrafish designed using PCSK9‐MO, resulting in 25 bp depletion. B) Effects of PCSK9‐MO, JMY‐mRNA, and their combined administration on the development of the zebrafish NTs. The left side shows the light microscopy image, and the right side shows a cross‐sectional HE‐stained image and an enlarged NT structure image. “*” indicates the neural cavity; scale bar, 1 mm (left) and 50 µm (right). C) RT‐PCR detection of PCSK9 expression after PCSK9‐MO administration. D) Percentage of incidence and mortality of zebrafish NTDs in the PCSK9‐MO, JMY‐mRNA, and combined treatment groups; n = 100 zebrafishes per group. E) RT‐PCR detection of JMY expression after JMY mRNA administration. F) Thermal images of zebrafish activities in the PCSK9‐MO, JMY‐mRNA, and combined administration groups. The right side shows the control group, and the left side shows the deformity group. G) Statistical analysis of zebrafish‐related behaviors in the PCSK9‐MO, JMY‐mRNA, and combined administration groups. The first group shows the distance of movement, the second group shows time, the third group shows speed, and the fourth group shows acceleration; n = 6 individual experiments. Values were mean ± SD. Statistical significance was determined using one‐way ANOVA with the Dunnet post hoc test (G); ns: P > 0.05.

Expression Data
Genes:
Fish:
Knockdown Reagent:
Anatomical Term:
Stage: Long-pec

Expression Detail
Antibody Labeling
Phenotype Data
Fish:
Knockdown Reagent:
Observed In:
Stage: Long-pec

Phenotype Detail
Acknowledgments
This image is the copyrighted work of the attributed author or publisher, and ZFIN has permission only to display this image to its users. Additional permissions should be obtained from the applicable author or publisher of the image. Full text @ Adv Sci (Weinh)