|
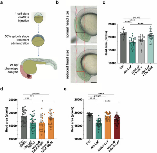
Targeting HDAC6 recovers microcephaly in MCPH17 Zebrafish model. a Schematic representation of the experiment performed. b Representative brightfield images of the head region of 24 hpf embryos showing normal or reduced head size. Scalebar = 100 μm. c Quantification of the lateral head area under control conditions, after injection of cita-LoF morpholino oligonucleotide and after co-injection of cita-LoF with control vector or Cit-K expression vector. d Quantification of the lateral head area under control conditions and in cita-LoF embryos treated with DMSO or Tubastin A at the indicated concentrations. e Quantification of the lateral head area under control condition of after injection of the indicated morpholinos. Each dot indicates a single embryo. Error bars, SEM. *P < 0.05, ***P < 0.001, ****P < 0.0001 one-way ANOVA test followed by Tukey’s correction.
|