FIGURE

Fig. 3

ID
ZDB-FIG-250422-96
Publication
Iegiani et al., 2025 - CITK modulates BRCA1 recruitment at DNA double strand breaks sites through HDAC6
Other Figures
All Figure Page
Back to All Figure Page
Fig. 3

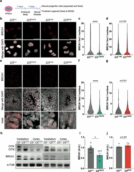
CITK scaffold activity, but not kinase activity, is required for regulation of BRCA1 levels during neurodevelopment.

a Schematic representation of the protocol used to obtain neural progenitor cells and forebrain organoid from pluripotent stem cells. Representative images of proliferating neural progenitor cells (b) or rosettes from DD35 organoid sections (e), carrying wild type, frameshift, or kinase inactive variants of CIT gene, immunostained for BRCA1 and counterstained with DAPI. Scale bars: 10 μm and 50 μm, respectively. c, d, f, g Quantification of BRCA1 foci per nucleus in each genotype and condition. h Western blot analysis of total lysate obtained from P4 cerebellum and P4 cortex of mice carrying wild type, frameshift, or kinase inactive variant of Cit gene. The levels of CITK and BRCA1 were analyzed, and the internal loading control was α-tubulin (α-TUB). i, j Quantification of BRCA1 levels in each genotype. Each dot indicates an independent biological replicate. Error bars, SEM. *P < 0.05, ***P < 0.001; unpaired two-tailed Student’s t-test for western blots, Mann–Whitney U test for BRCA1 foci. A.U. arbitrary unit.

Expression Data

Expression Detail
Antibody Labeling
Phenotype Data

Phenotype Detail
Acknowledgments
This image is the copyrighted work of the attributed author or publisher, and ZFIN has permission only to display this image to its users. Additional permissions should be obtained from the applicable author or publisher of the image. Full text @ Cell Death Dis.