Fig. 1
- ID
- ZDB-FIG-240223-17
- Publication
- Thomasen et al., 2023 - SorCS2 binds progranulin to regulate motor neuron development
- Other Figures
- All Figure Page
- Back to All Figure Page
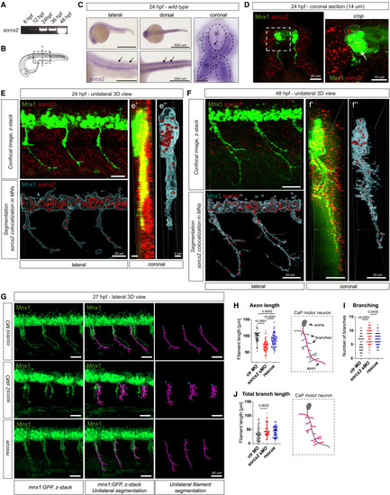
sorcs2 is expressed by spinal cord MNs, and its loss causes shorter and more branched motor axons in zebrafish embryos (A) RT-PCR shows sorcs2 expression in zebrafish embryos. (B) Zebrafish embryo at 24 hpf and analyzed areas. (C) Alkaline phosphatase WISH of sorcs2 at 24 hpf revealed sorcs2 transcripts in somites and spinal cord (SC; arrows). Coronal section exhibits enriched sorcs2 expression in the muscle (M) and notochord (NT). (D‒F) Fluorescent WISH labeled sorcs2 transcripts in Tg(mnx1:GFP)ml2 zebrafish embryos. sorcs2 was expressed by Mnx1+ MNs (arrow) at 24 hpf (D and E) and 48 hpf (F). (E and F) 3D view of z-stack confocal images of sorcs2 transcripts in mnx1:GFP embryos. Unilateral sections were reconstructed using Imaris-based surface-to-spot segmentation and filtered for transcripts co-localized with Mnx1-GFP+ MNs. (G–J) (G) Confocal z-stack images of injected mnx1:GFP embryos at 27 hpf. Motor axons were segmented as filaments (purple) and analyzed for their length (H), number of branches (I), and summarized (total) branch length (J). n = 63–70 neurons from 9–10 embryos/condition. All graphs show mean ± SEM. See also Figures S1 and S2. |