FIGURE

Figure 14

ID
ZDB-FIG-240219-29
Publication
Benchoula et al., 2024 - 1H NMR metabolomics insights into comparative diabesity in male and female zebrafish and the antidiabetic activity of DL-limonene
Other Figures
All Figure Page
Back to All Figure Page
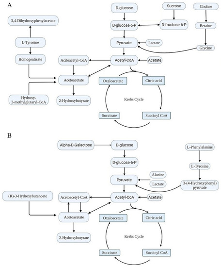
Figure 14

Metabolic pathways and metabolite changes observed in diabetic (A) male and (B) female (B) zebrafish.

Expression Data

Expression Detail
Antibody Labeling
Phenotype Data

Phenotype Detail
Acknowledgments
This image is the copyrighted work of the attributed author or publisher, and ZFIN has permission only to display this image to its users. Additional permissions should be obtained from the applicable author or publisher of the image. Full text @ Sci. Rep.