FIGURE

Figure 9

ID
ZDB-FIG-240219-24
Publication
Benchoula et al., 2024 - 1H NMR metabolomics insights into comparative diabesity in male and female zebrafish and the antidiabetic activity of DL-limonene
Other Figures
All Figure Page
Back to All Figure Page
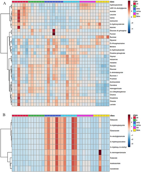
Figure 9

The heatmap of aqueous (A) and lipophilic (B) metabolites showing the effects of low and high doses of DL-limonene on the treated obese diabesity male zebrafish after 4 weeks of treatment. HFD high fat diet, SD stander diet, 20 20 mg/L, 5 5 mg/L, HFDm high fat diet methanol, SDm stander diet methanol.

Expression Data

Expression Detail
Antibody Labeling
Phenotype Data
Fish:
Condition:
Observed In:
Stage: Adult

Phenotype Detail
Acknowledgments
This image is the copyrighted work of the attributed author or publisher, and ZFIN has permission only to display this image to its users. Additional permissions should be obtained from the applicable author or publisher of the image. Full text @ Sci. Rep.