FIGURE SUMMARY
Title

The indispensable role of Mediator complex subunit 27 during neurodevelopment

Authors
Li, X., Yiliyaer, N., Guo, T., Zhao, H., Lei, Y., Gu, S.
Source
Full text @ Cell Biosci.

Generation of med27 LoF zebrafish. A Diagram illustrating the microinjection of the CRISPR/Cas9 genome editing system into zebrafish embryos to introduce med27 null alleles. B Structure of the med27 gene showing the sgRNA targeting site and the resulting med27 frameshift mutations. E1 to E8: exons 1 to 8; PAM: protospacer adjacent motif; WT: wildtype; INS: insertion; DEL: deletion. C Representative lateral and dorsal views, along with quantification of med27 expression in WT (med27+/+), med27+/−, and med27−/− embryos, detected by WISH. Hybridization images were obtained using the med27 antisense probe, with quantification shown for 24 hpf embryos from the INS10 line. For WISH results at various time points in all three lines, refer to Fig. S2A. Control: WISH with the sense probe. Scale bar = 500 μm. D Expression of med27 in med27+/+, med27+/−, and med27−/− larvae from the INS10 line at 7 dpf as detected by RT-qPCR. Two sets of primers (med27-1, located upstream of the induced mutation site, and med27-2, null downstream of the mutation site) were used in RT-qPCR to quantify med27 mRNA. For RT-qPCR results in the INS5 and DEL5 lines, refer to Fig. S2B. Error bars represent mean ± standard deviation (SD). Statistical analysis was performed using one-way ANOVA. *: P<0.05; ***: P<0.001; ****: P<0.0001

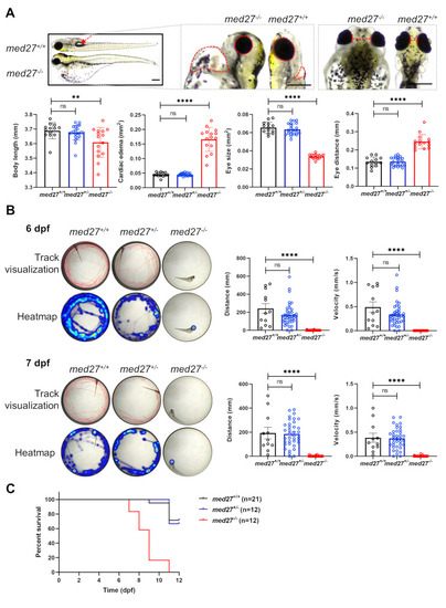
med27 LoF zebrafish exhibited severe developmental defects, motor deficits, and shortened lifespan. The results shown here are from the INS10 mutant line. For results from the INS5 and DEL5 mutant lines, refer to Fig. S3 and S4. A Representative images and quantitative comparisons of morphological changes in med27+/+, med27+/−, and med27−/− larvae at 7 dpf (med27+/+, n = 13; med27+/−, n = 22; med27−/−, n = 15). Scale bar = 500 μm. Left panel: the dashed red arrow indicates the bladder; middle panel: the dashed circles highlight the heart and eye areas; right panel: the dashed line represents the eye distance. B Representative track visualizations and heatmaps showing swimming behavior of med27+/+, med27+/−, and med27−/− larvae at 6 dpf (upper panel) and 7 dpf (lower panel). Corresponding quantifications of swim distance and velocity are provided (at 6 pdf, med27+/+n = 12, med27+/−n = 38, med27−/−n = 34; at 7 pdf, med27+/+n = 11, med27+/−n = 37, med27−/−n = 30). C Survival curve of med27+/+, med27+/− and med27−/− fish. Error bars represent mean ± SD. Statistical analysis was performed using one-way ANOVA. ns: not significant; **: P<0.01; ****: P<0.0001

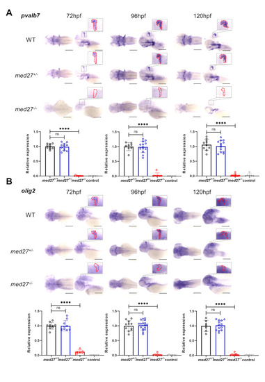
med27 LoF resulted in severe cerebellar atrophy. The results presented here are from the INS10 mutant line. For results from the INS5 and DEL5 mutant lines, refer to Fig. S5 and S6. Representative dorsal and lateral views of WISH for pvalb7 (A) and olig2 (B) at 72 hpf (pavlb7: med27+/+n = 10, med2+/−n = 11, med27−/−n = 9, control n = 6; olig2: med27+/+n = 10, med27+/−n = 10, med27−/−n = 6, control n = 6), 96 hpf (pavlb7: med27+/+n = 8, med27+/−n = 13, med27−/−n = 7, control n = 6; olig2: med27+/+n = 11, med27+/−n = 17, med27−/−n = 7, control n = 6), and 120 hpf (pavlb7: med27+/+n = 10, med27+/−n = 13, med27−/−n = 13, control n = 6; olig2: med27+/+n = 7, med27+/−n = 13, med27−/−n = 9, control n = 6) in larvae of the three genotypes. Enlarged views highlight the cerebellar region on lateral views enclosed by dashed red lines, which were quantified for gene expression comparison. Error bars represent mean ± SD. Statistical analysis was performed using one-way ANOVA. ns: not significant; ****: P<0.0001

Rescue of med27 KO fish phenotype by human MED27. The results presented here are from the INS10 mutant line. For results from the INS5 and DEL5 mutant lines, refer to Fig. S7. A Three categories of phenotypes observed in larvae at 3 dpf after embryonic injection. B Distribution of larvae phenotypes after microinjection of different doses of WT MED27 mRNA into med27−/− embryos. The control group was injected with water (n = 20), and the following groups were injected with 40 pg (n = 24), 200 pg (n = 24), and 800 pg (n = 25) of WT MED27 mRNA. C Distribution of phenotypes after rescue experiments using WT MED27 mRNA or patient-specific mutant MED27 mRNA. The water-injected group (n = 29) served as the control, while the following groups were injected with: MED27-WT (n = 28), MED27-V242A (n = 25), MED27-P259L (n = 24), MED27-P280L (n = 23), and MED27-G291S (n = 25). D Distribution of larval phenotypes after microinjection of water (n = 262), med27 KD morpholino (MO group, n = 311), morpholino control (MO con group, n = 312), and med27 KD morpholino plus WT MED27 mRNA (MO rescue group, n = 283). Phenotype comparisons were analyzed using chi-square tests. ns: not significant; *: P < 0.05; ***: P < 0.001; ****: P < 0.0001

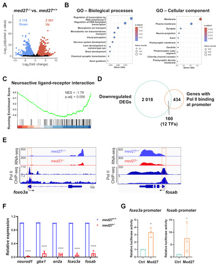
med27 LoF resulted in dysregulation of the transcriptional landscape related to neurodevelopment. A Volcano plot showing RNA-seq results comparing the transcriptomic profiles of med27+/+ and med27−/− larvae. RNA-seq was performed on pooled total RNA extracted from 7 dpf larvae from all three mutant lines (INS10, INS5, DEL5). 2 178 downregulated DEGs and 2 501 upregulated DEGs were identified (|Log2foldchange|>1, adjusted P < 0.05). B Top biological processes and cellular components identified by GO analysis of downregulated DEGs. The bubble size corresponds to the number of genes involved in each term, and the color intensity indicates the adjusted P value. C Gene set enrichment analysis (GSEA) plot showing enrichment of the neuroactive ligand-receptor interaction pathways among downregulated DEGs. D Venn diagram showing overlap of downregulated DEGs with positive Pol II binding at their promoter regions, based on Pol II ChIP-seq data (GEO Project ID PRJNA945049). TFs: transcription factors. E Bulk RNA-seq read counts of foxo3a (left) and fosab (right), along with the Pol II binding profiles at their promoter regions based on two Pol II ChIP-seq datasets (GEO Project ID PRJNA945049 and GSE175444). F RT-qPCR analysis of expression levels of identified overlapped TFs with well-established roles in brain and nervous system development. G Dual-luciferase reporter assays illustrating the activating effect of Med27 on promoter activities of foxo3a (left) and fosab (right). The assays were performed in zebrafish embryos. Ctrl: embryos injected with the pCS2 backbone vector; Med27: embryos injected with the pCS2-med27 expression vector. Error bars represent mean ± SD. Statistical analysis was performed using unpaired t-test (Fig. 5F) or Mann Whitney test (Fig. 5G). *: P < 0.05; ****: P<0.0001

Acknowledgments
This image is the copyrighted work of the attributed author or publisher, and ZFIN has permission only to display this image to its users. Additional permissions should be obtained from the applicable author or publisher of the image. Full text @ Cell Biosci.