IMAGE

Fig. 2

ID
ZDB-IMAGE-250618-4
Source
Figures for Li et al., 2025
Image
Figure Caption

Fig. 2

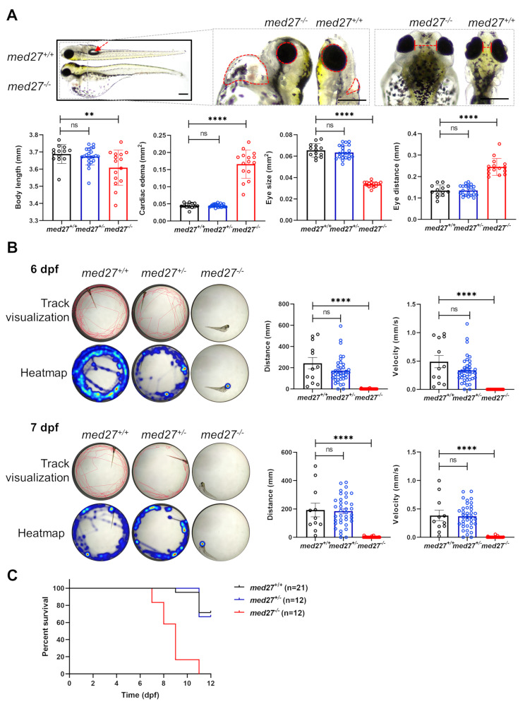
med27 LoF zebrafish exhibited severe developmental defects, motor deficits, and shortened lifespan. The results shown here are from the INS10 mutant line. For results from the INS5 and DEL5 mutant lines, refer to Fig. S3 and S4. A Representative images and quantitative comparisons of morphological changes in med27+/+, med27+/−, and med27−/− larvae at 7 dpf (med27+/+, n = 13; med27+/−, n = 22; med27−/−, n = 15). Scale bar = 500 μm. Left panel: the dashed red arrow indicates the bladder; middle panel: the dashed circles highlight the heart and eye areas; right panel: the dashed line represents the eye distance. B Representative track visualizations and heatmaps showing swimming behavior of med27+/+, med27+/−, and med27−/− larvae at 6 dpf (upper panel) and 7 dpf (lower panel). Corresponding quantifications of swim distance and velocity are provided (at 6 pdf, med27+/+n = 12, med27+/−n = 38, med27−/−n = 34; at 7 pdf, med27+/+n = 11, med27+/−n = 37, med27−/−n = 30). C Survival curve of med27+/+, med27+/− and med27−/− fish. Error bars represent mean ± SD. Statistical analysis was performed using one-way ANOVA. ns: not significant; **: P<0.01; ****: P<0.0001

Acknowledgments
This image is the copyrighted work of the attributed author or publisher, and ZFIN has permission only to display this image to its users. Additional permissions should be obtained from the applicable author or publisher of the image. Full text @ Cell Biosci.