FIGURE SUMMARY
Title

The KEAP1-NRF2 pathway regulates TFEB/TFE3-dependent lysosomal biogenesis

Authors
Ong, A.J.S., Bladen, C.E., Tigani, T.A., Karamalakis, A.P., Evason, K.J., Brown, K.K., Cox, A.G.
Source
Full text @ Proc. Natl. Acad. Sci. USA

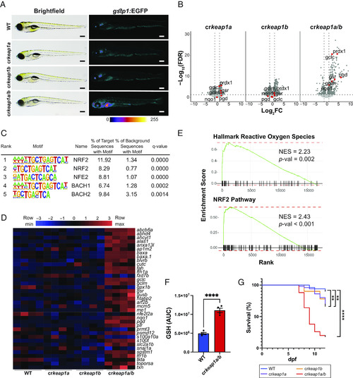
Loss of Keap1 activates Nrf2 and drives postembryonic lethality. (A) Representative whole-mount brightfield and fluorescent images of WT, crkeap1a, crkeap1b, and crkeap1a/b zebrafish on a gstp1:EGFP background at 7 days post fertilization (dpf). Fluorescent images are pseudocolored using the Fire Look-Up Table (LUT). Scale bars represent 350 µm. (B) Volcano plots of differentially expressed genes (DEGs) identified by comparing WT and crkeap1a, crkeap1b, or crkeap1a/b zebrafish at 7 dpf by RNA-Seq analysis, n = 4 pools of 10 larvae. Significant DEGs are highlighted in dark gray. Select canonical Nrf2 target genes are highlighted in red. (C) Top five enriched transcription factor-binding sites, as determined by Hypergeometric Optimization of Motif EnRichment (HOMER) motif analysis, among the genes up-regulated in crkeap1a/b zebrafish at 7 dpf. (D) Heatmap of Nrf2 target gene expression among DEGs identified in Fig. 1B. (E) Gene set enrichment analysis (GSEA) plots derived from RNA-Seq analysis of crkeap1a/b versus their WT counterparts at 7 dpf demonstrating Nrf2 pathway activation. (F) Glutathione (GSH) abundance in WT and crkeap1a/b zebrafish at 7 dpf as determined by LC-MS/MS. Data are shown as mean area under the curve (AUC) ± SEM, n = 4 pools of 10 larvae. (G) Kaplan–Meier survival plot of WT, crkeap1a, crkeap1b, and crkeap1a/b zebrafish, n = 50. For all experiments **P < 0.01, ****P < 0.0001.

Keap1-deficient larvae exhibit defects in postembryonic liver development. (A) Representative whole-mount fluorescent images of WT and crkeap1a/b zebrafish on a gstp1:EGFP background at 7 dpf. Dashed line highlights the liver. Fluorescent images are pseudocolored using the Fire LUT. Scale bars represent 200 µm. (B) Representative Imaris-rendered multiphoton images of hepatocyte nuclei (magenta) and EGFP expression (yellow) in WT and crkeap1a/b zebrafish at 7 dpf. White scale bars represent 50 µm, yellow scale bars represent 10 µm. (C) Quantification of EGFP intensity in livers of WT and crkeap1a/b zebrafish at 7 dpf. Data are shown as mean and interquartile range, n = 14. (D) Quantification of EGFP expressing/mCherry-positive hepatocytes at 7 dpf as determined by flow cytometric analysis of larval single-cell suspensions, n= 8 pooled samples of 10 larvae. (E) Representative hematoxylin and eosin-stained transverse sections from WT and crkeap1a/b zebrafish at 7 dpf. For all experiments ***P < 0.001, ****P < 0.0001.

Loss of Keap1 induces lysosomal biogenesis. (A) GSEA plot, derived from RNA-Seq analysis of crkeap1a/b zebrafish versus their WT counterparts at 7 dpf, demonstrating induction of the KEGG lysosomal signature. (B) Heatmap of lysosomal genes among DEGs identified in Fig. 1B. (C) GSEA plot, derived from RNA-Seq analysis of dissected larval livers isolated from crkeap1a/b zebrafish and their WT counterparts at 7 dpf, demonstrating induction of the KEGG lysosomal signature, n = 3 pools of 15 larval livers. (D) Representative multiphoton images of hepatocyte membrane (magenta) and lysosomes (yellow) on a lf:Lamp1-mGreenLantern; lf:mKate2-CAAX background of WT and crkeap1a/b zebrafish at 7 dpf. White scale bars represent 50 µm, green scale bars represent 25 µm. (E) Quantification of lysosome volume (mGreenLantern) normalized to liver volume in D. (F) Representative images of ß-galactosidase (ß-gal)-stained whole-mount larvae (Left) and dissected larval livers (Right) of WT and crkeap1a/b zebrafish at 7 dpf. Black scale bars represent 350 µm, blue scale bars represent 100 µm. (G) Quantification of ß-gal intensity in dissected larval livers in F. (H) Representative multiphoton images of hepatocyte membrane (magenta) and lysosomes (yellow) on a lf:Lamp1-mGreenLantern; lf:mKate2-CAAX background of WT and crflcn zebrafish at 7 dpf. White scale bars represent 50 µm, green scale bars represent 25 µm. (I) Quantification of lysosome volume (mGreenLantern) normalized to liver volume in H. (J) Representative images of ß-gal-stained whole-mount larvae (Left) and dissected larval livers (Right) of WT and crflcn zebrafish at 7 dpf. Black scale bars represent 350 µm, blue scale bars represent 100 µm. (K) Quantification of of ß-gal intensity in dissected larval livers in J. For all quantification, data are shown as mean and interquartile range, *P < 0.05, **P < 0.01.

Bach1-mediated repression of Nrf2 modulates lysosomal biogenesis. (A) Representative whole-mount fluorescent images of WT, crkeap1a/b, Bach1 DKO, and Bach1 DKO; crkeap1a/b zebrafish on a gstp1:EGFP background at 7 dpf. Fluorescent images are pseudocolored using the Fire LUT. Scale bars represent 200 µm. (B) Heatmap of Nrf2 target genes and lysosomal genes in WT, crkeap1a/b, Bach1 DKO, and Bach1 DKO; crkeap1a/b zebrafish at 7 dpf as determined by RNA-Seq analysis, n = 4 pools of 10 larvae. (C) GSEA plots derived from RNA-Seq analysis of Bach1 DKO; crkeap1a/b versus Bach1 DKO zebrafish at 7 dpf demonstrating the Nrf2 pathway signature and KEGG lysosomal signature. (D) Representative images of ß-gal-stained whole-mount (Left) and dissected larval livers (Right) from WT, crkeap1a/b, Bach1 DKO, and Bach1 DKO; crkeap1a/b zebrafish at 7 dpf. Black scale bars represent 350 µm, blue scale bars represent 100 µm. (E) Quantification of ß-gal intensity in dissected larval livers represented in D. Data are shown as mean and interquartile range, n = 6 to 7. (F) Kaplan–Meier survival plot of WT, crkeap1a/b, Bach1 DKO, and Bach1 DKO; crkeap1a/b zebrafish, n = 40. For all experiments, *P < 0.05, **P < 0.01, ****P < 0.0001.

Keap1-dependent regulation of lysosomal biogenesis requires Nrf2. (A) Heatmap of lysosomal gene expression in WT, crkeap1a/b, Nrf2 KO, and Nrf2 KO; crkeap1a/b zebrafish at 7 dpf as determined by RNA-Seq analysis, n = 4 pools of 10 larvae. (B) Representative images of ß-gal-stained whole-mount larvae (Left) and dissected larval livers (Right) from WT, crkeap1a/b, Nrf2 KO, and Nrf2 KO; crkeap1a/b zebrafish at 7 dpf. Black scale bars represent 350 µm, blue scale bars represent 100 µm. (C) Quantification of ß-gal intensity in dissected livers in B. Data are shown as mean and interquartile range, n = 9 to 14 livers. (D) Kaplan–Meier survival plot of WT, crkeap1a/b, Nrf2 KO, and Nrf2 KO; crkeap1a/b zebrafish, n = 40. For all experiments, **P < 0.01, ***P < 0.001, ****P < 0.0001.

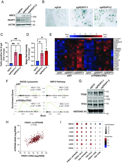
KEAP1-dependent regulation of lysosomal biogenesis is cell-autonomous and evolutionarily conserved. (A) Representative immunoblot analysis of HepG2 cells transduced with Cas9/guide RNA constructs targeting AAVS1 (sgCtrl) and KEAP1 (sgKEAP1-1, sgKEAP1-2). (B) Representative images of ß-gal-stained sgCtrl, sgKEAP1-1, and sgKEAP1-2 HepG2 cells. (C) Quantification of ß-gal-positive cells in sgKEAP1-1, and sgKEAP1-2 HepG2 cells relative to sgCtrl cells. Data are shown as mean ± SEM, n = 3. (D) Quantification of Magic Red fluorescence intensity in sgKEAP1-1, and sgKEAP1-2 HepG2 cells relative to sgCtrl cells. Data are shown as mean ± SEM, n = 3. (E) Heatmap of lysosomal gene expression in sgCtrl, sgKEAP1-1, and sgKEAP1-2 HepG2 cells transfected with either non-targeting siRNAs (siNT) or siRNAs targeting TFEB and TFE3 (siTFEB/siTFE3) as determined by RNA-Seq analysis, n = 4. (F) GSEA plots derived from RNA-Seq analysis of sgKEAP1-2 versus sgCtrl cells transfected with either siNT or siTFEB/siTFE3 demonstrating the KEGG lysosome pathway and Nrf2 pathway signatures. (G) Representative immunoblot analysis of nuclear fractions isolated from sgCtrl, sgKEAP1-1, and sgKEAP1-2 HepG2 cells. (H) Dot plot showing a correlation between PRDX1 and ATP6V0B mRNA expression in the TCGA Liver Hepatocellular Carcinoma (LIHC) dataset. (I) Spearman’s rank-order correlation of expression of the Nrf2 target genes PRDX1 and TXN with the lysosomal genes ATP6V0B and GLA in TCGA datasets.

Acknowledgments
This image is the copyrighted work of the attributed author or publisher, and ZFIN has permission only to display this image to its users. Additional permissions should be obtained from the applicable author or publisher of the image. Full text @ Proc. Natl. Acad. Sci. USA