IMAGE

Fig. 4.

ID
ZDB-IMAGE-230605-28
Source
Figures for Ong et al., 2023
Image
Figure Caption

Fig. 4.

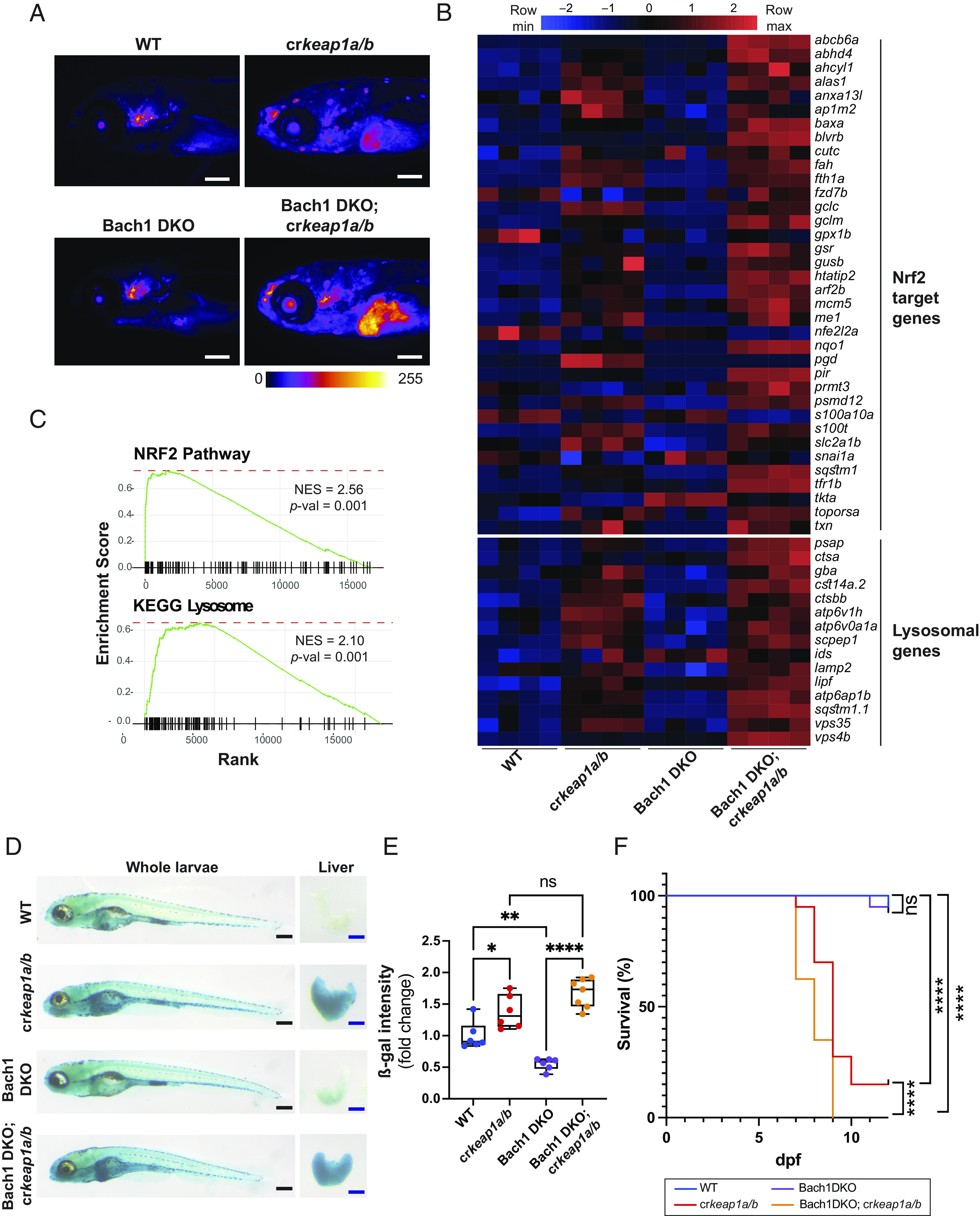
Bach1-mediated repression of Nrf2 modulates lysosomal biogenesis. (A) Representative whole-mount fluorescent images of WT, crkeap1a/b, Bach1 DKO, and Bach1 DKO; crkeap1a/b zebrafish on a gstp1:EGFP background at 7 dpf. Fluorescent images are pseudocolored using the Fire LUT. Scale bars represent 200 µm. (B) Heatmap of Nrf2 target genes and lysosomal genes in WT, crkeap1a/b, Bach1 DKO, and Bach1 DKO; crkeap1a/b zebrafish at 7 dpf as determined by RNA-Seq analysis, n = 4 pools of 10 larvae. (C) GSEA plots derived from RNA-Seq analysis of Bach1 DKO; crkeap1a/b versus Bach1 DKO zebrafish at 7 dpf demonstrating the Nrf2 pathway signature and KEGG lysosomal signature. (D) Representative images of ß-gal-stained whole-mount (Left) and dissected larval livers (Right) from WT, crkeap1a/b, Bach1 DKO, and Bach1 DKO; crkeap1a/b zebrafish at 7 dpf. Black scale bars represent 350 µm, blue scale bars represent 100 µm. (E) Quantification of ß-gal intensity in dissected larval livers represented in D. Data are shown as mean and interquartile range, n = 6 to 7. (F) Kaplan–Meier survival plot of WT, crkeap1a/b, Bach1 DKO, and Bach1 DKO; crkeap1a/b zebrafish, n = 40. For all experiments, *P < 0.05, **P < 0.01, ****P < 0.0001.

Acknowledgments
This image is the copyrighted work of the attributed author or publisher, and ZFIN has permission only to display this image to its users. Additional permissions should be obtained from the applicable author or publisher of the image. Full text @ Proc. Natl. Acad. Sci. USA