FIGURE SUMMARY
Title

Pou5f1-dependent EGF expression controls e-cadherin endocytosis, cell adhesion, and zebrafish epiboly movements

Authors
Song, S., Eckerle, S., Onichtchouk, D., Marrs, J.A., Nitschke, R., and Driever, W.
Source
Full text @ Dev. Cell

Pou5f1 Controls Subcellular Localization of E-cad(A–D) Live WT and MZspg embryos at sphere and 70% epiboly stages. Arrowheads indicate vegetal front of blastoderm. Lateral views, animal pole to the top. Scale bar, 50 μm.(E–P) Confocal images of anti-E-cad ECD immunofluorescence whole-mount embryos reveal E-cad subcellular localization in WT and MZspg embryos; stages as indicated.(Q–R′) Confocal images of GFP-tagged E-cad expressed from injected mRNA. Live embryos were imaged at shield stage.(S) Quantification of the number of E-cad-positive intracellular vesicles at shield stage (n = 26 embryos each for WT and MZspg. Error bars show SEM; p < 0.001).(T–U3) Coimmunofluorescence of E-cad (red) and β-catenin (green) in WT and MZspg embryos at sphere stage in fixed whole mounts. Insets in (T)–(T′′′) show higher magnification.(V–W′) Confocal images ZO-1-EGFP signal expressed from injected mRNA (shield stage).(E–R′) and (T–W′) Animal views. Scale bars, 10 μm. See also Figure S1 and Movie S1.

E-cad Colocalizes with Rab4, 5c, and 11, but Not with Rab7-Positive Endosomes(A–E′′) Double immunofluorescence for ECD E-cad (A and C) and Rab4 (A′) or YFP-Rab7 fusion protein (C′), and colocalization of ECD E-cad immunofluorescence (B and D) and Rab5c-YFP or Cherry-Rab11 direct fluorescence (B′ and D′) in EVL cells of shield stage WT embryos. (E–E′′) Noninjected control WT embryos. Insets show higher magnification views of boxed areas. Animal views. Scale bar, 10 μm.(F) Evaluation of colocalization of signals. 25.2% ± 2.1% of Rab4 signal (A′′, n = 12 embryos), 11.4% ± 1.6% of Rab5c signal (B′′, n = 14 embryos), 0.2% ± 0.1% of Rab7 signal (C′′, n = 16 embryos), 35.5% ± 4.2% of Rab11 signal (D′′, n = 9 embryos), or 2.3% ± 0.4% of EGFR signal (see Figure S4, n = 39 embryos) colocalize with E-cad signal. Error bars show SEM. (G and H) Endosomal dynamics. The average track length and mean track speed of Rab5c-YFP (G; n = 14 embryos each in WT and MZspg) and Cherry-Rab11 (H; n = 7 embryos each in WT and MZspg) endosomes in WT and MZspg embryos were measured from time-series recordings (Movie S2). Error bars show SD.See also Figure S2 and Movie S2.

EXPRESSION / LABELING:
Antibodies:
Fish:
Anatomical Terms:
Stage: Shield

Inhibition of Rab5c Affects Epiboly(A–H) Live WT embryos injected with mRNA encoding membrane-tagged GFP (mGFP) (A and B), control morpholino (con Mo) (C and D), Rab5c MO (E and F), or RN-tre mRNA (G and H) are shown at stages corresponding to WT 50% epiboly and 80% epiboly. Lateral views, animal pole to the top. Scale bar, 50 μm.(I–P) E-cad subcellular localization in mgfp (I and J), control Mo (K and L), Rab5c Mo (M and N), or RN-tre mRNA (O and P) injected WT embryos at shield stage (confocal image of anti-E-cad whole mount immunofluorescence). Animal views. Scale bar, 10 μm.(Q and R) Quantification of (Q) relative DCL thickness at 50% epiboly and (R) epiboly progress at 50% epiboly and 80% epiboly stages (Error bars show SEM; p < 0.01, p < 0.001; n = 12 embryos each).See also Figure S3.

EXPRESSION / LABELING:
Antibody:
Fish:
Knockdown Reagent:
Anatomical Terms:
Stage: Shield
PHENOTYPE:
Fish:
Knockdown Reagent:
Observed In:
Stage Range: 50%-epiboly to 75%-epiboly

Pou5f1 May Control E-cad Intracellular Localization via Regulation of EGF Expression(A) Time series microarray data of egf mRNA expression in WT and MZspg embryos from four-cell stage to 75% epiboly (1–8 hpf; Onichtchouk et al., 2010). From 1 hpf to MBT, p < 0.01 (n = 3, error bars show SD).(B–Q) E-cad subcellular localization at 256 cells, sphere, and shield stage: (B–M) confocal planes of whole mount anti-E-cad immunofluorescence. Animal views. (N–Q) Confocal z-sections (50 μm) of anti-E-cad ECD immunofluorescence whole mount embryos. Lateral views, animal pole to the top. Scale bars, 10 μm.(R) Quantification of E-cad immunofluorescence signal in a line (highlighted in image) across individual EVL cells. The plot profile represents intensity of E-cad stain in EVL cells of WT, AG1478-treated WT, MZspg, or egf mRNA-injected MZspg embryos (average of 40 cells for each condition). Error bar profiles show SEM.

EGF Signaling Controls DCL Thinning and Epiboly Progression (A–F′) Phenotypes of WT, EGFR inhibitor AG1478-treated WT, and MZspg embryos at shield stage and 80% epiboly. (A–C′) Images of live embryos. (D–F′) Confocal z-projection of cell nuclei stained with Sytox green in fixed embryos. Lateral views, animal pole to the top. Scale bars, 50 μm.(G and H) Quantification of relative DCL thickness at shield and epiboly progress at shield and 80% epiboly stages following EGFR inhibition (p < 0.001; n = 12 embryos each; error bars show SEM). (I–K′) Live epiboly phenotypes of control gfp mRNA-injected WT (I and I′), gfp mRNA-injected MZspg (J and J′), and egf mRNA-injected MZspg embryos (K and K′). Lateral views, animal pole to the top. Scale bar, 50 μm. (L and M) Quantification of DCL thickness at 50% epiboly and epiboly progress at 50% epiboly and 70% epiboly stages following egf mRNA injection (error bars show SEM; p < 0.01, p < 0.001; n = 12 embryos each).(N–Q) Confocal images of anti-p120 whole-mount immunofluorescence at 50% epiboly, conditions as indicated. Animal views. Scale bar, 10 μm.See also Figure S4 and Movie S3.

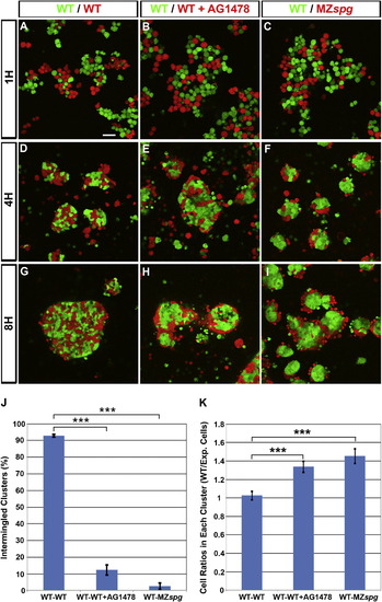
Pou5f1 and EGF Signaling Control Blastoderm Cell Cohesiveness(A–I) Primary cocultures of dissociated blastoderm cells from embryos labeled by microinjection of Alexa 488-dextran (green) or Rhodamine-dextran (red) at one-cell stage. (A–C) Dissociated cells shown 1 hr after plating, (D–F) after 4 hr incubation, and (G–I) after 8 hr incubation. Scale bar, 50 μm.(J) Percentage of clusters with intermingled cells out of total number of clusters (p < 0.001; WT/WT n = 23, WT/WT+AG1478 n = 36, and WT/MZspg n = 23 focal planes from four experiments).(K) Cell ratios in each cluster after 8 hr incubation (p < 0.001; number of clusters: WT/WT n = 49, WT/WT+AG1478 n = 131, and WT/MZspg n = 50).Error bars show SEM.

Pou5f1 and EGF Contribute to Control of Blastoderm Cell Migration(A and B) Five minute time series of confocal sections showing deep cell migration in WT (A) and MZspg (B) embryos at 50% epiboly stage. The cell labeled with yellow asterisk slides past neighboring cells, as judged from the position of adherent surfaces (arrowheads). Arrows indicate direction of cell migration. Animal views are shown. Scale bar, 10 μm.(C) Percent change of the adherent surface lengths between 0 and 5 min is significantly higher in WT as compared to MZspg cell clusters (p < 0.001; WT n = 35 focal planes from 12 embryos, MZspg n = 31 focal planes from 11 embryos; error bars show SEM).(D–F′′ ′) Global cell behavior analyzed by 2 hr (sphere to 50% epiboly stage) 3D time-lapse recording of embryos, in which all cell nuclei were labeled by expression of NLS-tomato (confocal stacks 109 μm from the animal pole EVL into the blastoderm). (D–F) Lateral projection views representing a 50 μm sheet transecting the blastoderm perpendicular to the dorsoventral axis were generated and rendered in a 3D image showing the tracks of cell nuclei between 94 and 115 min of the recording. The marked area is shown enlarged at right for time windows as indicated. The plotted lines show tracks of nuclei over 21 min. WT (D) and AG1478-treated WT (E) have longer tracks than MZspg (F). Lateral views, animal pole to the top. Scale bar, 50 μm (D–F).(G–I) Quantification of the average track length, effective net displacement length, and track speed mean are shown (p < 0.01; p < 0.001; n = 6 embryos each; error bars show SEM).(J) A model for the regulatory cascade by which Pou5f1 controls cell behavior during epiboly.See also Figure S5 and Movie S4.

E-cad Expression and YSL Endocytic Band Phenotypes in Pou5f1-deficient Embryos
(Related to Figure 1)
(A) Time series qRT-PCR data of cdh1 mRNA expression in WT and MZspg embryos from 2.5 to 9 hpf. cdh1 expression values were normalized using ef1α; qRT-PCR. The cdh1 expression in WT embryos at 2.5 hpf was set to 1. The cdh1 mRNA amount decrease steadily during development (2.5, 4, 6, and 9 hpf) both in WT and MZspg embryos; however, cdh1 expression is not significantly different in MZspg embryos compared to WT (n = 3; Error bars represent standard error of the mean (SEM)).
(B-C) E-cad protein amounts in germ ring and shield stage whole embryo extracts analyzed by Western blot analysis using E-cad antibodies to extracellular-domain (B) and intracellular-domain (C). E-cad protein amounts of those two stages are not significantly different in WT and MZspg embryos. E-cad is detected as most prominent protein band at 140 KD. α-tubulin detected by antibody and Ponceau S were used as loading controls.
(D-F) Immunodetection of E-cad distribution in semi-thin paraffin sections of WT (E) embryos at sphere stage by confocal imaging. (D) Control WT shows a WT embryo stained only with a secondary antibody. Lateral views, animal pole to the top. (F) The immunofluorescence signal was measured in the highlighted rectangles along the animal-vegetal axis and intensities at same animal-vegetal positions were averaged. The plot profile represent values along interior/vegetal to exterior/animal axis (see arrow) measured as average gray levels. The background stain intensity in absence of E-cad antibody in control WT (26.5± 2.2) and in E-cad immunostained WT (53.4± 4.2) embryos are not significantly different when signal interior/vegetal and exterior/animal layers were compared (n=8 sections each). Therefore E-cad appears to be homogenously distributed along the animal-vegetal axis in the whole deep cell layer in WT embryos (E). We could not detect the previously postulated animal-vegetal E-cad protein gradient (Kane et al., 2005). Error bars represent standard error of the mean (SEM). Scale bar = 50 μm.
(G-L) E-cad subcellular localization in WT (G and J), Mspg (H and K), and MZspg (I and L) embryos at sphere stage. Shown are confocal images of anti-E-cad ECD immunofluorescence whole mount embryos. Scale bar = 10 μm.
(M) Schematic representation showing detection sites of two different antibodies and the predicted protein domains (SMART, EMBL-Heidelberg) of zebrafish E-cad. The extracellular domain (ECD)-specific rabbit polyclonal antibody (Babb and Marrs, 2004) detects an antigen located between the cadherin repeats and the transmembrane domain, while the intracellular C-terminal domain-specific (C- 4 term) monoclonal clone 36/E-Cad antibody detects the antigen located in the middle of the cytoplasmic domain.
(N-Q′ ′) Co-immunofluorescence of E-cad with ECD (red) and C-terminal (green) specific antibodies in WT and MZspg embryos at sphere and shield stages. In WT embryos the C-term E-cad antibody (N′ and P′) detects less intracellular E-cad signal than the ECD E-cad antibody (N and P). Both antibodies detect predominant cell membrane localization of E-cad in MZspg embryos (O and Q; O′ and Q′). Merged channels indicate that the signals detected by both antibodies are colocalized despite different relative intensities of membrane and vesicular signals (N′ ′-O′ ′ and P′ ′-Q′ ′). It appears that in WT embryos, the C-terminal antibody recognizes the cell-membrane localized E-cad more efficiently than the vesicular form, when compared to the ECD E-cad antibody. Colocalization analysis confirms that both antibodies recognize the same antigen. The C-terminal antibody also visualized the prominent shift of E-cad to cell-membrane localization in MZspg embryos. Animal pole views. Scale bar = 10 μm.
(R-W) Live WT (R-T) and MZspg (U-W) embryos are shown at shield stage following incubation in 1.5% Lucifer Yellow medium. A circumferential band of endocytic vesicles in the YSL (arrowheads) positioned beneath the vegetal front of the blastoderm is visualized (arrows). Higher magnification views of the boxed areas are shown below. Lateral views, animal pole to the top. Scale bars = 50 μm.

E-cad Immunoreactive Endosomes Colocalize with Rab5c, and 11, but not with Rab7 (Related to Figure 2)
(A-D′ ′) Double immunofluorescence detection of C-term E-cad (A-D, red) and CFP-Rab5c, YFP-Rab7, and Cherry-Rab11 fusion proteins (A′-D′, green) in deep cells of shield stage WT embryos. (A′ ′-D′ ′) Merged channels reveal colocalization of E-cad to Rab5c and Rab11 immunoreactive endosomes, but not to Rab7 endosomes. Insets show higher magnification views of the boxes. Animal views. Scale bar = 10 μm.
(E-G) 3D reconstruction of confocal image stacks showing double immunofluorescence for E-cad and 6 CFP-Rab5c, YFP-Rab7, or Cherry-Rab11. E-cad co-localizes with CFP-Rab5c (E) or Cherry-Rab11 (G) immunoreactive endosomes both at the plasma membrane and intracellular vesicles, but not to YFP-Rab7 immunoreactive endosomes (F). Animal views. Scale bar = 10 μm.

Comparison of Plasma Membrane Distribution of Rab5c-YFP and Number of Cell Nuclei during Early Epiboly
(Related to Figure 3)
(A-F) Confocal anti-GFP immunofluorescence images of Rab5c-YFP expressed by mRNA injection in WT (A-B) or MZspg embryos (C-D), and of Rab5c-YFP and RN-tre co-expressed in WT (E-F) embryos by mRNA co-injection. Animal views. Scale bar = 10 μm.
(G-H) Quantification of cell nuclei number and thickness of deep cell layer (DCL) from two hour (sphere to 50% epiboly) 3D time-lapse recordings of standard control morpholino (Con Mo) injected (n= 6 embryos), mgfp mRNA injected (n= 7 embryos), Rab5c morpholino (Rab5c Mo) injected (n= 7 embryos), or RN-tre mRNA injected (n= 5 embryos) WT embryos in which all cell nuclei were labeled by expression of NLS-tomato. Each embryo is documented by time series of animal pole view confocal stacks 120 μm from the animal pole EVL into the blastoderm. Cell nuclei numbers from the 3D time-lapse volume data in Rab5c Mo injected embryos (G) or RN-tre mRNA injected embryos (H) are not significantly different from control WT embryos, while thickness of the DCLs at 5.5 hpf as percentage 8 of DCL thickness at 4 hpf are significantly thicker both in Rab5c Mo (p < 0.05) and RN-tre mRNA (p < 0.01) injected embryos.
Boxplots and trend lines represent cell nuclei number and DCL thickness, respectively. Error bars represent standard error of the mean (SEM).

Comparison of EGF-mediated Vesicular Trafficking of E-cad and EGFR-GFP
(Related to Figure 5)
(A-L) Co-immunofluorescence of E-cad (anti ECD; red) and EGFR-GFP (green) in WT (A-C), egf mRNA injected WT (D-F), MZspg (G-I), and egf mRNA injected MZspg (J-L) embryos at shield stage in fixed whole mounts. Merged channels reveal no colocalization between E-cad and EGFR positive endosomes in WT and MZspg embryos, as well as in WT and MZspg embryos overexpressing EGF. Insets in A-F show higher magnification. Animal pole views. Scale bar = 10 μm.

Number of E-cad Endosomes Adjacent to Adherent Surfaces is smaller in MZspg Blastoderm Cells than WT
(Related to Figure 7)
In vivo immunofluorescence and quantification of E-cad1-GFP endosomal vesicles near to adherent surfaces between deep cells in WT and MZspg cells. WT (A) and MZspg (B) embryos were labeled by injection of cdh1-gfp mRNA into one cell at 8-cell stage. The scatter labeled embryos developed until 50% epiboly stage, and E-cad1-GFP fluorescence was documented in vivo by confocal microscopy. On the images, fluorescent spots were automatically detected using Imaris software. Spots adjacent to adherent surfaces (boxes) were counted as endosomes (C). In MZspg cells, most spots were located directed in the adherent surface, which were not counted as endosomes (B). The average number of E-cad endosomes adjacent to the adherent surfaces was significantly smaller in MZspg compared to WT embryos (C) (P < 0.001; n = 61 focal planes each in 12 WT and 11 MZspg embryos). Animal views. Error bars represent standard error of the mean (SEM). Scale bar = 10 μm.

Acknowledgments
This image is the copyrighted work of the attributed author or publisher, and ZFIN has permission only to display this image to its users. Additional permissions should be obtained from the applicable author or publisher of the image.

Reprinted from Developmental Cell, 24(5), Song, S., Eckerle, S., Onichtchouk, D., Marrs, J.A., Nitschke, R., and Driever, W., Pou5f1-dependent EGF expression controls e-cadherin endocytosis, cell adhesion, and zebrafish epiboly movements, 486-501, Copyright (2013) with permission from Elsevier. Full text @ Dev. Cell