IMAGE

Fig. 4

ID
ZDB-IMAGE-190923-10
Genes
Source
Figures for Chambers et al., 2019
Image
Figure Caption

Fig. 4

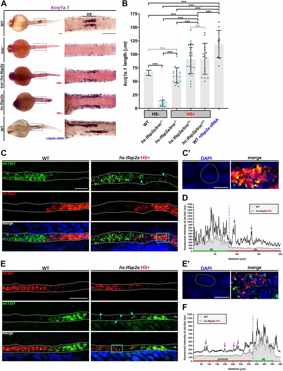
tfap2a is necessary and sufficient to drive the DE gene expression program. (A) Whole-mount in situ hybridization with the black bar indicating the kcnj1a.1 domain. Scale bars: 70 µm. (B) Absolute quantification of domain length per nephron. n≥10. Measurements compared by ANOVA. Data are mean±s.d. ***P<0.001; N.S., not significant. HS+, heat-shock; HS, no heat-shock. +tfap2a cRNA (blue) indicates RNA microinjection. (C) Fluorescent in situ hybridization for indicated markers. Scale bar: 20 µm. Cyan arrowheads identify ectopic slc12a1 in an adjacent segment. Cyan box indicates area shown in C′. (C′) DAPI (left) and merge (right). White dots outline a cell co-expressing slc12a1 and slc12a3. Scale bar: 5 µm. (D) Fluorescent intensity plot of slc12a1 expression in individuals from C. Blue dashed line demarcates wild-type segment boundary location. Purple arrows indicate ectopic slc12a1 in an adjacent segment and correlate with ectopic slc12a1 identified by cyan arrows in C. (E) Fluorescent in situ hybridization for indicated markers. Scale bar: 35 µm. Cyan arrowheads identify ectopic slc12a1 in an adjacent segment. Cyan box indicates the area shown in E′. (E′) DAPI (left) and merge (right). White dots outline cell co-expressing slc9a3 and slc12a1. Scale bar: 5 µm. DAPI (blue) labels nuclei. (F) Fluorescent intensity plot of slc12a1 expression in individuals from E. Blue dashed line represents the wild-type segment boundary. Purple arrows indicate ectopic slc12a1 in an adjacent segment and correlate with ectopic slc12a1 (cyan arrowheads) in E. White dotted lines throughout demarcate the pronephros; all embryos are at 24 hpf.

Figure Data
Acknowledgments
This image is the copyrighted work of the attributed author or publisher, and ZFIN has permission only to display this image to its users. Additional permissions should be obtained from the applicable author or publisher of the image. Full text @ Development