IMAGE

Fig. 3 S1

ID
ZDB-IMAGE-170517-35
Genes
Source
Figures for Anelli et al., 2017
Image
Figure Caption

Fig. 3 S1

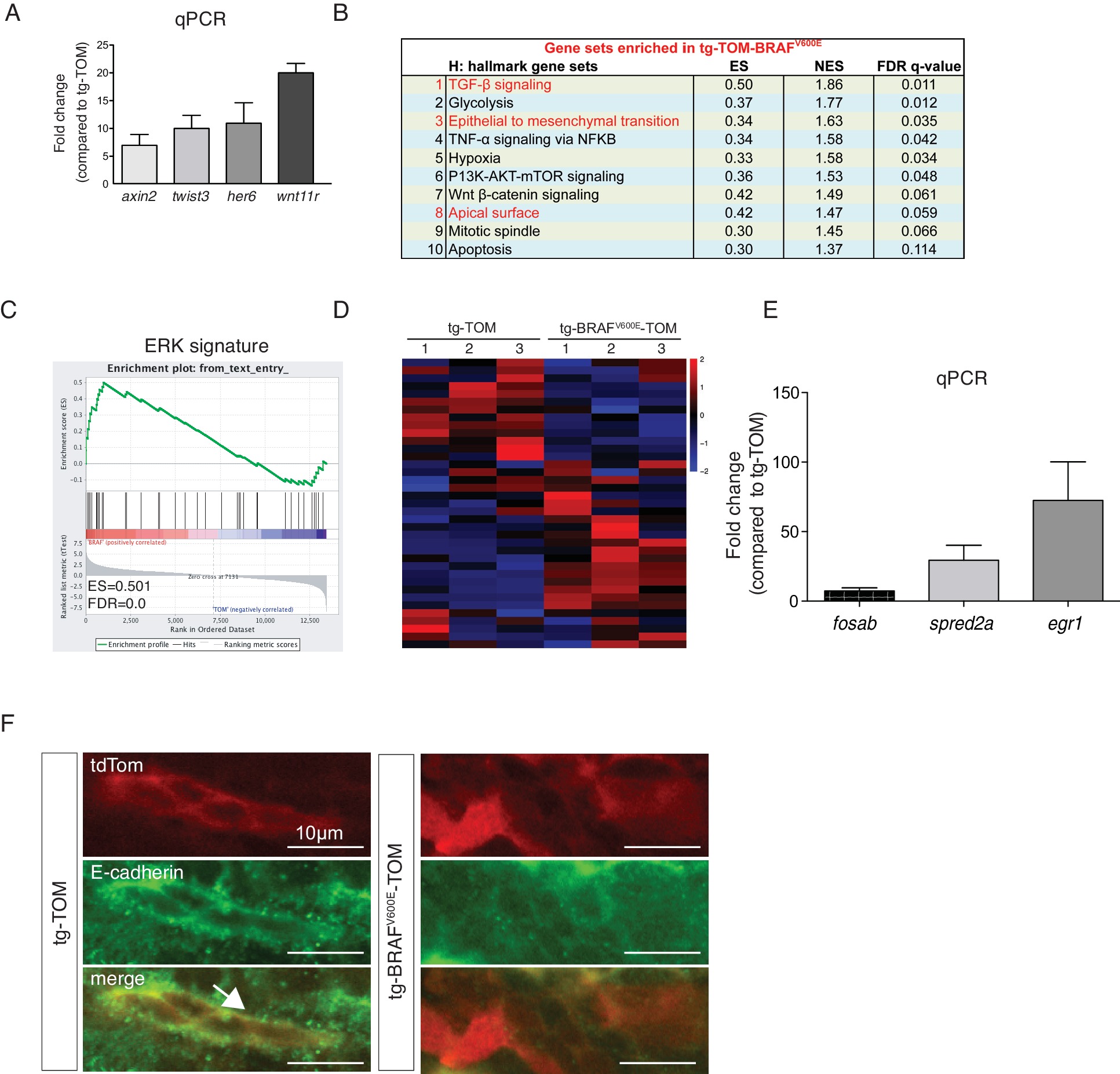
Gene expression changes induced by BRAFV600E in larval thyrocytes.

(A) qPCR analysis of select up-regulated genes; data are represented as fold change of tg-BRAFV600E-TOM compared to tg-TOM and are normalized using gapdh as a control. (B) GSEA hallmark gene sets significantly enriched in tg-BRAFV600E-TOM (top 10 signatures, FDR < 25%, nominal p-value<5%). (C) GSEA enrichment plot of ERK signature using RNAseq data generated from sorted zebrafish thyrocytes as described. (D) Heat-map of ERK signature genes (n = 37) differentially expressed in tg-BRAFV600E-TOM sorted thyrocytes compared to tg-TOM. (E) Validation of differential expression of select ERK signature genes using qPCR, data are normalized using gapdh as a control. (F) E-cadherin immunostaining in tg-TOM and tg-BRAFV600E-TOM larvae at 5dpf.

Figure Data
Acknowledgments
This image is the copyrighted work of the attributed author or publisher, and ZFIN has permission only to display this image to its users. Additional permissions should be obtained from the applicable author or publisher of the image. Full text @ Elife