IMAGE

Fig. 2

ID
ZDB-IMAGE-101103-26
Genes
Antibodies
Source
Figures for Lopes et al., 2010
Image
Figure Caption

Fig. 2

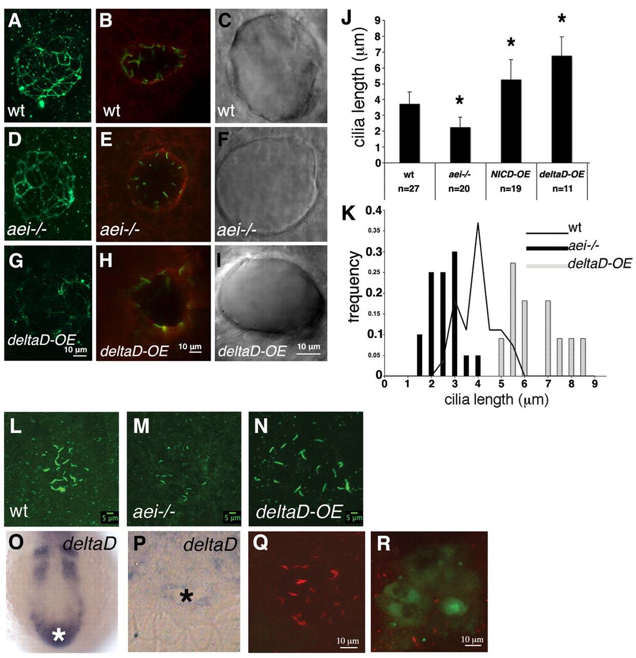
DeltaD regulates cilia length in the Kupffer′s vesicle.(A,D,G) ZO-1 immunostaining of a representative wild-type embryo (A), an aei-/- mutant embryo (D) and a deltaD-overexpressing embryo (G). (B,E,H) aPKC immunostaining of a representative wild-type embryo (B), an aei-/- mutant embryo (E) and a deltaD-overexpressing embryo (H). (C,F,I) DIC images of live embryos showing a wild-type KV (C), a KV from an aei-/- embryo (F) and a KV from a deltaD-overexpressing embryo (I). (J) Quantification of ciliary length at 10-somite stages in wild type, in aei-/- mutants and in embryos where Notch signalling was hyperactivated by overexpressing NICD (NICD-OE) or deltaD (deltaD-OE). Asterisks indicate experimental conditions that produce changes that are significantly different from wild type (P<0.001, Student′s t-test, two tail for two samples assuming unequal variances). (K) Histogram showing the distribution of Kupffer′s vesicle ciliary length at 10-somite stages in aei-/- mutant embryos (black bars), wild-type embryos (black line) and embryos subjected to deltaD-OE (grey bars). (L-N) Confocal images of all z-sections spaced 1 µm apart through the entire ciliated Kupffer′s vesicle at the 10-somite stage. Cilia are labelled with anti-acetylated α-tubulin in a wild-type embryo (L), an aei-/- mutant (M) and an embryo subjected to deltaD-OE (N). (O,P) Wild-type deltaD expression at the 10-somite stage in whole mount (O) and in resin section (P). The white and the black asterisks label the position and the lumen of the Kupffer′s vesicle, respectively. (Q,R) deltaD-MO co-injected with fluorescein lineage tracer in the dorsal forerunner cells (DFCs). (Q) Injected embryo with non-targeted Kupffer′s vesicle cells showing normal length cilia. (R) Fluorescein-positive Kupffer′s vesicle cells with shorter cilia. Error bars indicate s.d.m.

Figure Data
Acknowledgments
This image is the copyrighted work of the attributed author or publisher, and ZFIN has permission only to display this image to its users. Additional permissions should be obtained from the applicable author or publisher of the image. Full text @ Development