FIGURE

Fig. 1

ID
ZDB-FIG-251103-28
Publication
Sartori et al., 2025 - Zebrafish model reveals developmental and hematopoietic functions of ADAMTS13
Other Figures
All Figure Page
Back to All Figure Page
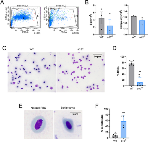
Fig. 1

Depletion of erythrocytes and presence of schistocytes in the peripheral blood of adamts13i5 mutants. (A) flow cytometry analysis of the peripheral blood of adult zebrafish. (B) Analysis of the size (left) and complexity (right) of WT (grey) and a13i5 (blue) fish. (C) Representative peripheral blood smears of the erythrocytes. (D) Quantification of the RBCs in the peripheral blood of adult zebrafish: WT (grey), a13i5 (blue). (E) Illustrative comparison between a normal RBC and a schistocyte. (F) Quantification of SCs in the peripheral blood of adult zebrafish: WT (grey), a13i5 (blue). Data are shown as means±s.d. of 3-7 biological replicates. Each dot represents a single adult fish. **P≤0.01 and ***P≤0.001 by two-tailed Student's t-test. Blood smear images were obtained using a 63× oil-immersion objective.

Expression Data

Expression Detail
Antibody Labeling
Phenotype Data
Fish:
Observed In:
Stage: Adult

Phenotype Detail
Acknowledgments
This image is the copyrighted work of the attributed author or publisher, and ZFIN has permission only to display this image to its users. Additional permissions should be obtained from the applicable author or publisher of the image. Full text @ Biol. Open