FIGURE

FIGURE 3

ID
ZDB-FIG-251023-78
Publication
Kakiailatu et al., 2025 - Retinoic Acid Inhibition Alters Intestinal Composition in Zebrafish: A Non-genetic Model to Study Hirschsprung Disease?
Other Figures
All Figure Page
Back to All Figure Page
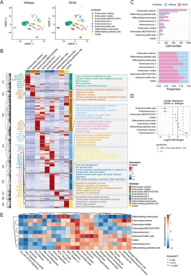
FIGURE 3

Increased epithelial subcluster populations in DEAB‐treated zebrafish. (A) Uniform manifold approximation and projection (UMAP) analysis of epithelium showing all nine subclusters. UMAP atlas was separated between wildtype and DEAB‐treated zebrafish cells. (B) Marker gene expression profile and epithelial subcluster characterization. This heatmap illustrates scaled expression levels (z‐score) of significant marker genes defining each epithelial subcluster in (A). Clustering trees (left panel) reveal relationships among marker genes in each epithelial subcluster. Epithelial subcluster indicator genes are listed adjacent to the trees. Expression levels within the heatmap are color‐coded (Red: Up‐regulated; Blue: Downregulated in each epithelial subcluster, compared to the rest other epithelial subclusters). Colored squares with numbers (right side of the heatmap) indicate the number of marker genes identified for each epithelial subcluster. Colored text boxes (right panel) display the top 5 (ordered by p value) enriched Gene Ontology Biological Pathways (GO:BP) derived from the marker genes of each epithelial subcluster. (C) Bar plot (top panel) and stacked bar plot (bottom panel) showing cell numbers contributing to each subcluster of epithelial cells in wildtype (light‐blue) and DEAB‐treated zebrafish (light‐purple) samples. (D) Cluster size comparison of each epithelium subcluster between wildtype and DEAB‐treated zebrafish cells. Significantly differentially distributed subclusters are represented in orange. Significance was determined by the threshold of the false discovery rate (FDR) < 0.05 and absolute log2 fold change > 0.58. The dotted line indicated the threshold of log2 fold change. (E) Gene set enrichment analysis (GSEA) of hallmark gene signatures representing different functionalities of epithelium subclusters [45]. Normalized enrichment scores within the heatmap are color‐coded; blue indicates downregulated pathways and red indicates up‐regulated pathways in ret mutant zebrafish epithelium. The significance threshold of FDR adjusted p value (Adjusted p) < 0.05 was applied.

Expression Data

Expression Detail
Antibody Labeling
Phenotype Data

Phenotype Detail
Acknowledgments
This image is the copyrighted work of the attributed author or publisher, and ZFIN has permission only to display this image to its users. Additional permissions should be obtained from the applicable author or publisher of the image. Full text @ Neurogastroenterol. Motil.