FIGURE

Fig. 5

ID
ZDB-FIG-251010-58
Publication
Pan et al., 2025 - A novel phex gene variant causes non-syndromic tooth agenesis
Other Figures
All Figure Page
Back to All Figure Page
Fig. 5

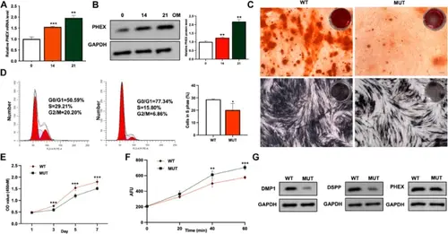
The qRT-PCR A and Western blot B results demonstrate upregulation of PHEX expression during mineralization induction in DPSCs (qRT-PCR: n = 3 per time point, 4 independent experiments; Western blot: n = 3 per time point, 3 independent experiments). C The results of ARS and ALP staining reveal reduced mineralization capability in mutant cells (ARS: n = 6 per group, 4 independent experiments; ALP: n = 6 per group, 3 independent experiments). Cell cycle analysis D and CCK-8 assay E demonstrate reduced cell proliferation capability after mutation (Cell cycle: n = 3 per group, 3 independent experiments; CCK-8: n = 6 per group, 4 independent experiments). F PHEX enzyme activity assay showed enhanced enzymatic activity in the MUT group (n = 4 per group, 3 independent experiments). G Western blot results demonstrate that after mutation, the expression of PHEX enzyme substrates DMP1 and OPN is downregulated, while the expression of PHEX itself remains unchanged (n = 3 per group, 3 independent experiments). Data represent mean ± SEM. Statistical comparisons performed using Student’s t-test for two-group comparisons and one-way ANOVA followed by Tukey’s post hoc test for multiple comparisons. *p < 0.05, **p < 0.01, ***p < 0.001 vs. control group (DPSCs-WT)

Expression Data

Expression Detail
Antibody Labeling
Phenotype Data

Phenotype Detail
Acknowledgments
This image is the copyrighted work of the attributed author or publisher, and ZFIN has permission only to display this image to its users. Additional permissions should be obtained from the applicable author or publisher of the image. Full text @ BMC Oral Health