FIGURE

Fig. 4

ID
ZDB-FIG-250909-74
Publication
Robichon et al., 2025 - kcnb1 loss of function in zebrafish causes neurodevelopmental and epileptic disorders associated with γ-aminobutyric acid dysregulation
Other Figures
All Figure Page
Back to All Figure Page
Fig. 4

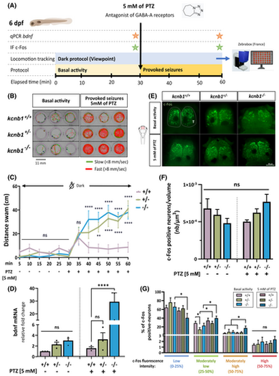
kcnb1 knockout zebrafish exhibit increased locomotor sensitivity to pentylenetetrazol (PTZ) associated with an increased expression of epileptogenesis-related genes. (A) Schematic representation of the protocol followed to identify the impact of the proconvulsant PTZ on locomotion, and bdnf and c-Fos expression. To test the seizure susceptibility in the kcnb1 knockout model, we recorded the baseline locomotor activity of 6 days post-fertilization (dpf) larvae for 30 min, followed by a 30-min exposure to 5 mmol·L−1 PTZ (Zebrabox, ViewPoint Life Sciences). We quantified the expression of two epileptogenesis-related genes at the end of each basal and provoked-seizure periods: bdnf (brain-derived neurotrophic factor) by quantitative polymerase chain reaction (qPCR) and c-Fos by immunohistochemistry (IF). GABA, γ-aminobutyric acid. (B) Schematic representation of individual trajectory of three zebrafish larvae per genotype obtained with ViewPoint software (Zebrabox). Fast swimming circles were observed for both mutant larvae conditions (kcnb1+/− and kcnb1−/−) after 30 min of 5mmol·L−1 PTZ treatment. Green lines: slow movements (<8 mm/s); red lines: fast movements (>8 mm/s). (C) Global locomotor activity of 6-dpf zebrafish in the dark was recorded by applying a protocol of 30 min of basal activity followed by 30 min of chemically induced seizures using PTZ treatment at 5 mmol·L−1. Both kcnb1+/− and kcnb1−/− larvae showed a significant increase in distance traveled during the 30-min recording after the chemical treatment as compared to kcnb1+/+ zebrafish (N = 3; n = 27/genotype; one-way analysis of variance [ANOVA] with Bonferroni post hoc test; +/− and −/− vs. +/+ after PTZ treatment: **p < .01; ****p < .0001). (D) Reverse transcription qPCR analysis of total bdnf mRNA at 6 dpf, an epileptogenesis-related gene, before and after 5mmol·L−1 PTZ treatment (N = 3; n = 30/sample; one-way ANOVA with Bonferroni post hoc test; ****p < .0001). Data are normalized to ef1α mRNA expression, and kcnb1+/+ nontreated larvae are considered as the reference value (relative fold change = 1). The kcnb1−/− condition presents a tendency toward an increased bdnf transcript expression during the basal locomotor activity, which is confirmed by a significantly increased expression after chemically induced-seizures as compared to kcnb1+/+ and kcnb1+/−. (E) Whole-mount images of 6-dpf zebrafish immunostained with anti-c-Fos, an immediate–early neuronal and epileptogenesis-related gene, obtained 30 min after basal activity and 5mmol·L−1 PTZ treatment periods. The telencephalon (T) was the major region activated after the chemical treatment for each genotype (n = 8–11/condition, dorsal view, three-dimensional reconstruction, scale bar = 50 μm, magnification = 20×). (F) Quantification of the number of c-Fos-positive neurons (nb) normalized to the volume (μm3) of the telencephalon of 6-dpf larvae during their basal or chemically treated periods using IMARIS v10.1.0 software (Oxford Instruments; see Figure S3A). The results did not show any difference in the number of activated neurons in both knockout conditions (kcnb1+/− and kcnb1−/−) as compared to the kcnb1+/+ condition in pre- and post-PTZ treatment periods (n = 8–11/condition; Mann–Whitney test). (G) Distribution (as a percentage) of c-Fos-positive neurons according to the fluorescence intensity value of c-Fos in the telencephalon of zebrafish at 6 dpf, reflecting the level of neural activation that was divided into four equal shares (from 0% to 100%): low (0%–25%), moderately low (25%–50%), moderately high (50%–75%), and high (75%–100%) neural activation. The three nontreated conditions presented a similar distribution, with a majority of low neuronal activation of c-Fos positive neurons. However, the chemically treated kcnb1−/− zebrafish presented higher global activation, with a significant shift to moderately low and moderately high neuronal activation (see Figure S3B). n = 8–11/condition; Mann–Whitney test; *p < .05. ns, non-significant.

Expression Data
Gene:
Fish:
Anatomical Term:
Stage: Day 6

Expression Detail
Antibody Labeling
Phenotype Data
Fish:
Observed In:
Stage: Day 6

Phenotype Detail
Acknowledgments
This image is the copyrighted work of the attributed author or publisher, and ZFIN has permission only to display this image to its users. Additional permissions should be obtained from the applicable author or publisher of the image. Full text @ Epilepsia