FIGURE

Fig. 4

ID
ZDB-FIG-240718-56
Publication
LaCoursiere et al., 2024 - Zebrafish models of candidate human epilepsy-associated genes provide evidence of hyperexcitability
Other Figures
All Figure Page
Back to All Figure Page
Fig. 4

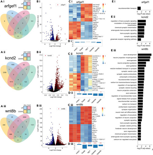
Mutants show dysregulation and coincidence, among phenotypically similar mutants, of epilepsy associated genes and ontologies (A.i–A.iii) Venn diagram of the total number differentially expressed genes (DEGs) per mutant genotype. (B.i–B.iii) Volcano plot of HOM vs. WT DEG’s per mutant genotype. (C.i–C.iii) The top twenty most up and down regulated genes in homozygous mutants versus control. (D.i–D.iii) HOM vs. WT mutants effect size estimation of differential immediate-early gene transcription. padj < 0.05, ∗p < 0.05, ∗∗p < 0.01, ∗∗∗p < 0.001. (E.i–E.iii) Selective and possibly explanatory GO terms from HOM vs. WT DEGs. Additional information available in Figure S1 .

Expression Data

Expression Detail
Antibody Labeling
Phenotype Data

Phenotype Detail
Acknowledgments
This image is the copyrighted work of the attributed author or publisher, and ZFIN has permission only to display this image to its users. Additional permissions should be obtained from the applicable author or publisher of the image. Full text @ iScience