Figure 1—figure supplement 1.

<italic>gdf6</italic> paralogs are necessary for normal embryonic development.

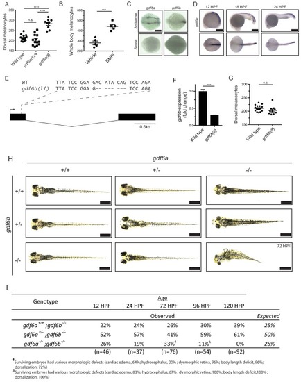
(A) Quantification of dorsal melanocytes in gdf6a(lf/+) heterozygotes, gdf6a(lf) homozygotes and wild-type embryos. (B) Quantification of whole-body melanocytes in vehicle- and BMPi-treated embryos. (C) Verification of gdf6a and gdf6b probe specificity. (D) RNA in situ hybridization for gdf6b at 12-, 18-, and 24 hr post-fertilization, scale bar = 500 µm. (E) Sequence of gdf6b(lf) mutant indicating deletion and frameshift in exon 1. (F) Decreased gdf6b expression in gdf6b(lf) embryos. (G) Quantification of dorsal melanocytes in gdf6b(lf) mutants compared to wild-type embryos. (H) Images of gdf6a(lf) and gdf6b(lf) mutant combinations. gdf6b(lf) animals have no morphologic defects compared to wild-type embryos at 5 DPF, while gdf6a(lf) animals show pigmentation and eye morphology defects. gdf6a(lf);gdf6b(lf) double mutants show significant morphologic defects associated with gdf6a(lf) as well as decreased body length, cardiac edema and hydrocephalus. Scale bar = 1 mm. (I) Survival of gdf6b(lf) embryos with gdf6a(lf) mutations. , surviving embryos had various morphologic defects (cardiac edema, 63%; hydrocephalus, 21%; dysmorphic retina, 96%; body length deficit, 96%; dorsalization, 71%). λ, surviving embryos had various morphologic defects (cardiac edema, 83%; hydrocephalus, 67%; dysmorphic retina, 100%; body length deficit, 100%; dorsalization, 100%). Error bars represent mean + /- SEM. P-values were calculated using one-way ANOVA with Tukey’s multiple comparison test for panel A and with Student’s t-test for panels B, F, and G. ***p<0.001, ****p<0.0001, n.s., not significant.

Expression Data

Expression Detail
Antibody Labeling
Phenotype Data

Phenotype Detail
Acknowledgments
This image is the copyrighted work of the attributed author or publisher, and ZFIN has permission only to display this image to its users. Additional permissions should be obtained from the applicable author or publisher of the image. Full text @ Elife