FIGURE

Fig. 7

ID
ZDB-FIG-171030-4
Publication
Wang et al., 2015 - Ontogenetic development of the auditory sensory organ in zebrafish (Danio rerio): changes in hearing sensitivity and related morphology
Other Figures
All Figure Page
Back to All Figure Page
Fig. 7

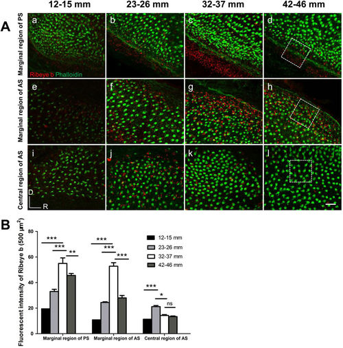
Representative images of Ribeye b staining in distinct regions of different TL groups.

(A) The ventral marginal region of the posterior saccule (ad), the dorsal marginal region of the anterior saccule (eh), and the central region of the anterior saccule (il), corresponding to regions 8, 1 and 3, respectively, as labelled in Fig. 3C. White dotted rectangles: the areas used for fluorescence intensity analysis, which is presented in B. (B) TL (age)-related changes in the fluorescence intensity of Ribeye b protein immunolabelling in three regions. An increase in the fluorescence intensity of Ribeye b immunolabelling was visible in the two marginal regions (regions 1 and 8) from the 12–15 mm TL group to the 32–37 mm TL group (a–c and e–g), followed by a decrease in the 42–46 mm TL group that was accompanied by a decrease in HC density (d,h). In the central region (region 3), a decrease in fluorescence intensity was observed in the 32–37 mm TL group (k compared to j). The asterisks indicate the significance of the differences within each region across different TL groups based on ANOVA followed by post hoc tests. *P < 0.05, **P < 0.01, ***P < 0.001.

Expression Data

Expression Detail
Antibody Labeling
Phenotype Data

Phenotype Detail
Acknowledgments
This image is the copyrighted work of the attributed author or publisher, and ZFIN has permission only to display this image to its users. Additional permissions should be obtained from the applicable author or publisher of the image. Full text @ Sci. Rep.