FIGURE

Fig. 5

ID
ZDB-FIG-160229-15
Publication
Cao et al., 2016 - Single epicardial cell transcriptome sequencing identifies Caveolin-1 as an essential factor in zebrafish heart regeneration
Other Figures
All Figure Page
Back to All Figure Page
Fig. 5

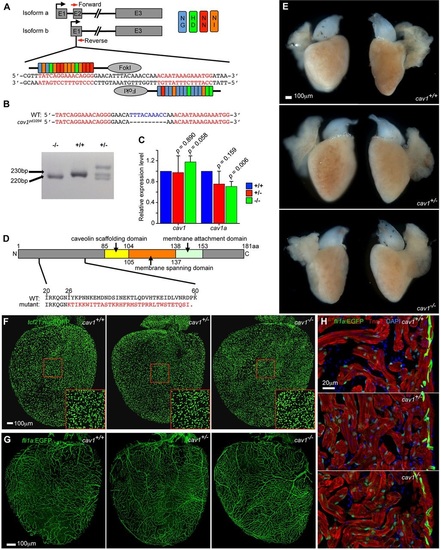
cav1 mutants show normal heart development. (A) Strategy for generating a cav1 mutant using TALENs. The TALEN pair targets the common sequences in exon 2 of isoform a and exon 1 of isoform b. Genotyping primers are indicated by red arrows, spanning intron-exon boundaries. (B) A 10nt deletion mutant, cav1pd1094, was identified. Genotyping results using the PCR primer pair in A, showing a 230bp product in wild type and a 220bp product in homozygous mutants. Samples from heterozygotes showed a higher molecular weight heterodimer product in addition to the two expected bands. (C) Quantitative RT-PCR of cav1 and cav1a in adult hearts of three genotypes, showing slightly reduced RNA levels of cav1a. Fish from three clutches served as three biological replicates, and five hearts per genotype per replicate were used. Mean±s.d., Student′s t-test. (D) Sequence features of Cav1 isoform a. The mutation leads to a truncated protein lacking all the important domains for caveolae formation. (E) Whole-mount adult hearts from the three cav1 genotypes were morphologically indistinguishable. (F) Whole-mount images of tcf21:nucEGFP hearts in the three cav1 genotype backgrounds, showing no differences in epicardial cell density and distribution. (G) Whole-mount images of fli1a:EGFP hearts in the three cav1 genotype backgrounds, showing normal coronary vasculature in mutants. (H) Section images of fli1a:EGFP ventricles in the three cav1 genotype backgrounds, from samples co-stained for troponin T (Tnnt) to indicate cardiac muscle (red) and with DAPI for DNA (blue). Endocardium and muscle sarcomere appeared grossly normal in mutants. Twelve hearts per group were examined for E, and six hearts per group were examined for each of F-H.

Expression Data

Expression Detail
Antibody Labeling
Phenotype Data
Fish:
Observed In:
Stage: Adult

Phenotype Detail
Acknowledgments
This image is the copyrighted work of the attributed author or publisher, and ZFIN has permission only to display this image to its users. Additional permissions should be obtained from the applicable author or publisher of the image. Full text @ Development