FIGURE SUMMARY
Title

Enteric glia as a source of neural progenitors in adult zebrafish

Authors
McCallum, S., Obata, Y., Fourli, E., Boeing, S., Peddie, C.J., Xu, Q., Horswell, S., Kelsh, R., Collinson, L., Wilkinson, D., Pin, C., Pachnis, V., Heanue, T.A.
Source
Full text @ Elife

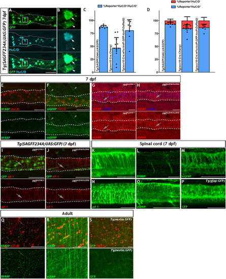
ENS lineage tracing shows that there is a small non-neuronal lineage that is not detectable using antibodies for the canonical glial markers BFABP, GFAP nor with transgenic reporters.

(A) Using the Tg(SAGFF234A;UAS:GFP) line at 7 dpf to label the ENS lineage with GFP (green), we observe that the majority of these cells are HuC/D+ neurons (cyan) (n = 9). (B) High magnification view of box in A, with arrows denoting the GFP+HuC/D+ ENS neurons and arrowheads indicating GFP+HuC/D- non-neuronal ENS cells. (C) Comparison of the efficiency of various transgenic reporter lines used in this study in their ability to label HuC/D+ ENS neurons within the 7 dpf larvae. Tg(SAGFF234A;UAS:GFP) labels 87.8% ± 2.8 of HuC/D+ ENS neurons, Tg(sox10Cre;Cherry) labels 47.1% ± 19.9 of HuC/D+ ENS neurons, and Tg(sox10:Cre;ef1a:loxP-GFP-loxP-DsRed2) labels 80.8% ± 7.8 of HuC/D+ ENS neurons. Data are given as mean ± SD, n = 9 biological replicates. (D) Comparison of the proportion of HuC/D+ ENS neurons (blue) vs. HuC/D- non-neuronal ENS cells (red) labelled by the various transgeneic reporter lines within the 7 dpf ENS lineage. The majority of cells labelled by either Tg(sox10Cre;Cherry) or Tg(sox10:Cre;ef1a:loxP-GFP-loxP-DsRed2) lineage reporter lines are neurons, each labelling approximately 85% HuC/D+ cells and 15% HuC/D- cells (84.8% ± 7.7% and 15.2% ± 7.7 vs. 86.8% ± 6.4 and 13.2 ± 6.4%, respectively), a non-significant difference (p=0.78). Tg(SAGFF234A;UAS:GFP) labels 93.7% ± 3.0 of HuC/D+ neurons and 6.2% ± 3.0 of HuC/D- cells, a significant difference in proportional cell type labelling efficiency relative to both sox10Cre-driven lineage reporters (p=0.0078 and p=0.09, respectively). Data are given as mean ± SD, n = 9 biological replicates. (E–J). The larval zebrafish ENS is not labelled with BFABP and GFAP antibodies. (E) BFABP (green) fails to mark EGCs in the 7 dpf intestine, despite HuC/D neurons (red) being readily detected (n = 20). (F) The mammalian GFAP antibody (mGFAP, green) does not detect cells in the 7 dpf gut, despite HuC/D positive neurons being detectable (red) (n = 26). Instead, mGFAP fibres are seen descending toward, but not entering, the gut (arrowheads). (G–H) An antibody raised against zebrafish GFAP (zGFAP) detects abundant circumferential fibres in the 7 dpf gut (red, arrows), positioned near HuC/D+ ENS neurons (blue). However identical staining is observed in wild type larvae that contain ENS neurons (G, n = 6) and rethu2846/hu2846 which lack an ENS due to a mutation in the Ret receptor tyrosine kinase and a failure of ENS progenitors to colonise the gut (H, n = 6) (HuC/D+ neurons only present in G, blue). (I–J) Immunostaining of 7 dpf Tg(SAGFF234A;UAS:GFP) larvae with another GFAP antibody raised against zebrafish GFAP (zrf-1) also reveals abundant circumferential fibres (red, arrows), in a pattern indistinguishable between wild type larvae containing ENS neurons (green) (I, n = 10) and rethu2846/hu2846 larvae lacking ENS neurons (green, J, n = 10), indicating that these fibres are not associated with the ENS lineage. (K–O) Antibodies tested in the above experiments to detect ENS glial cells are able to successfully label CNS glial cells in the 7 dpf spinal cord: S100b (K, n = 30), BFABP (L, n = 20), mGFAP (M n = 26), zrf-1 (N, n = 20,) zGFAP (O, n = 12). (P) The expected pattern of GFP+ cells are detected within the spinal cord of 7 dpf Tg(gfap:GFP) larvae (n = 50). (Q–S) Analysis of adult gut tissue using a variety of antibody and transgenic tools used to identify CNS glial cells. (Q) BFABP is not detected in the adult gut despite HuC/D (red) identifying HuC/D+ enteric neurons (n = 9). (R) Although signal is detected in the adult gut using the zGFAP antibody (green), the striated signal is not found in cell bodies, nor is it clearly associated with HuC/D neurons (red) and the staining pattern is reminiscent of the non-ENS associated staining seen at 7 dpf (n = 12). (S) GFP+ cells are not observed in adult Tg(−3.6nestin:GFP) gut tissue, despite the ready detection of HuC/D+ neurons (red) (n = 4). All confocal images are max projections of short confocal stacks. 50 µm scale bars in merge panels (A, E–J, Q–S) or single colour images (K–P).

ENS lineage tracing shows that there is a small non-neuronal lineage that is not detectable using antibodies for the canonical glial markers BFABP, GFAP nor with transgenic reporters.

(A) Using the Tg(SAGFF234A;UAS:GFP) line at 7 dpf to label the ENS lineage with GFP (green), we observe that the majority of these cells are HuC/D+ neurons (cyan) (n = 9). (B) High magnification view of box in A, with arrows denoting the GFP+HuC/D+ ENS neurons and arrowheads indicating GFP+HuC/D- non-neuronal ENS cells. (C) Comparison of the efficiency of various transgenic reporter lines used in this study in their ability to label HuC/D+ ENS neurons within the 7 dpf larvae. Tg(SAGFF234A;UAS:GFP) labels 87.8% ± 2.8 of HuC/D+ ENS neurons, Tg(sox10Cre;Cherry) labels 47.1% ± 19.9 of HuC/D+ ENS neurons, and Tg(sox10:Cre;ef1a:loxP-GFP-loxP-DsRed2) labels 80.8% ± 7.8 of HuC/D+ ENS neurons. Data are given as mean ± SD, n = 9 biological replicates. (D) Comparison of the proportion of HuC/D+ ENS neurons (blue) vs. HuC/D- non-neuronal ENS cells (red) labelled by the various transgeneic reporter lines within the 7 dpf ENS lineage. The majority of cells labelled by either Tg(sox10Cre;Cherry) or Tg(sox10:Cre;ef1a:loxP-GFP-loxP-DsRed2) lineage reporter lines are neurons, each labelling approximately 85% HuC/D+ cells and 15% HuC/D- cells (84.8% ± 7.7% and 15.2% ± 7.7 vs. 86.8% ± 6.4 and 13.2 ± 6.4%, respectively), a non-significant difference (p=0.78). Tg(SAGFF234A;UAS:GFP) labels 93.7% ± 3.0 of HuC/D+ neurons and 6.2% ± 3.0 of HuC/D- cells, a significant difference in proportional cell type labelling efficiency relative to both sox10Cre-driven lineage reporters (p=0.0078 and p=0.09, respectively). Data are given as mean ± SD, n = 9 biological replicates. (E–J). The larval zebrafish ENS is not labelled with BFABP and GFAP antibodies. (E) BFABP (green) fails to mark EGCs in the 7 dpf intestine, despite HuC/D neurons (red) being readily detected (n = 20). (F) The mammalian GFAP antibody (mGFAP, green) does not detect cells in the 7 dpf gut, despite HuC/D positive neurons being detectable (red) (n = 26). Instead, mGFAP fibres are seen descending toward, but not entering, the gut (arrowheads). (G–H) An antibody raised against zebrafish GFAP (zGFAP) detects abundant circumferential fibres in the 7 dpf gut (red, arrows), positioned near HuC/D+ ENS neurons (blue). However identical staining is observed in wild type larvae that contain ENS neurons (G, n = 6) and rethu2846/hu2846 which lack an ENS due to a mutation in the Ret receptor tyrosine kinase and a failure of ENS progenitors to colonise the gut (H, n = 6) (HuC/D+ neurons only present in G, blue). (I–J) Immunostaining of 7 dpf Tg(SAGFF234A;UAS:GFP) larvae with another GFAP antibody raised against zebrafish GFAP (zrf-1) also reveals abundant circumferential fibres (red, arrows), in a pattern indistinguishable between wild type larvae containing ENS neurons (green) (I, n = 10) and rethu2846/hu2846 larvae lacking ENS neurons (green, J, n = 10), indicating that these fibres are not associated with the ENS lineage. (K–O) Antibodies tested in the above experiments to detect ENS glial cells are able to successfully label CNS glial cells in the 7 dpf spinal cord: S100b (K, n = 30), BFABP (L, n = 20), mGFAP (M n = 26), zrf-1 (N, n = 20,) zGFAP (O, n = 12). (P) The expected pattern of GFP+ cells are detected within the spinal cord of 7 dpf Tg(gfap:GFP) larvae (n = 50). (Q–S) Analysis of adult gut tissue using a variety of antibody and transgenic tools used to identify CNS glial cells. (Q) BFABP is not detected in the adult gut despite HuC/D (red) identifying HuC/D+ enteric neurons (n = 9). (R) Although signal is detected in the adult gut using the zGFAP antibody (green), the striated signal is not found in cell bodies, nor is it clearly associated with HuC/D neurons (red) and the staining pattern is reminiscent of the non-ENS associated staining seen at 7 dpf (n = 12). (S) GFP+ cells are not observed in adult Tg(−3.6nestin:GFP) gut tissue, despite the ready detection of HuC/D+ neurons (red) (n = 4). All confocal images are max projections of short confocal stacks. 50 µm scale bars in merge panels (A, E–J, Q–S) or single colour images (K–P).

Transcriptional profiling of adult zebrafish ENS nuclei identifies profiles indicative of both neurons and glia.

(A) A representative FACS plot showing nuclei from the muscularis externa of adult Tg(sox10:Cre;Cherry) zebrafish guts gated on single intact DAPI+ nuclei. mCherry+ nuclei were collected, representing less than 1% of the starting population. An equivalent number of mCherry- nuclei were also collected. (B) Principal component analysis of the adult gut transcriptomes reveals segregation of the samples by Cherry+ vs. Cherry- expression (30% of variability explained in PC1, 13% in PC2). Five biological replicates of each condition. (C–H) Analysis of the adult gut Cherry+ vs Cherry- transcriptomic data by comparison to previously published data and publicly available reference data. The adult gut Cherry+ vs Cherry- transcriptomic data (Supplementary file 1) was filtered to select those genes with log fold-change >0 (in Cherry+ vs Cherry-) and with p-value<0.05. The resulting set is enriched for statistically significant zebrafish ENS-associated genes. (C) Gene set enrichment analysis shows that GO Biological Processes enriched in the Cherry+ population include nervous system associated terms. (D–E) Enrichment plots of representative gene sets (D) Synaptic Signalling and (E) Neuron cell-cell adhesion shows enrichment in Cherry+ samples. (F) Clustered heat map showing expression of a list of genes enriched in zebrafish larval ENS neurons (from Roy-Carson et al., 2017) that is analysed in our adult zebrafish gut transcriptomic data. We observe that > 750 of these neural expressed genes are enriched in the Cherry+ samples relative to Cherry- samples (Supplementary file 2), and these are candidate adult ENS neuron-associated genes. These include phox2bb, phox2a, ret, elavl3, elavl4, vip, and nmu. (G) Clustered heat map showing the top 25 genes identified as enriched in mammalian Plp1+ glial cells (Rao et al., 2015) that have zebrafish orthologues and which are upregulated in Cherry+ vs Cherry- samples, revealing nine candidate zebrafish ENS glial cell-associated genes. Cross-species comparisons (zebrafish to mouse) utilise publicly available homology assigning resources (see methods). (H) Clustered heat map showing expression of genes in the adult zebrafish ENS transcriptome after removing genes associated with zebrafish ENS neurons (from C, above). Over 600 unique genes are identified (Supplementary file 6), which are candidate adult ENS non-neuronal or ENS glial cell-associated genes. These include sox10, foxd3, tfap2a, sox2, col28a1b, plp1b, ptprz1a and ptprz1b.

Transcriptional profiling of adult zebrafish ENS nuclei identifies profiles indicative of both neurons and glia.

(A) A representative FACS plot showing nuclei from the muscularis externa of adult Tg(sox10:Cre;Cherry) zebrafish guts gated on single intact DAPI+ nuclei. mCherry+ nuclei were collected, representing less than 1% of the starting population. An equivalent number of mCherry- nuclei were also collected. (B) Principal component analysis of the adult gut transcriptomes reveals segregation of the samples by Cherry+ vs. Cherry- expression (30% of variability explained in PC1, 13% in PC2). Five biological replicates of each condition. (C–H) Analysis of the adult gut Cherry+ vs Cherry- transcriptomic data by comparison to previously published data and publicly available reference data. The adult gut Cherry+ vs Cherry- transcriptomic data (Supplementary file 1) was filtered to select those genes with log fold-change >0 (in Cherry+ vs Cherry-) and with p-value<0.05. The resulting set is enriched for statistically significant zebrafish ENS-associated genes. (C) Gene set enrichment analysis shows that GO Biological Processes enriched in the Cherry+ population include nervous system associated terms. (D–E) Enrichment plots of representative gene sets (D) Synaptic Signalling and (E) Neuron cell-cell adhesion shows enrichment in Cherry+ samples. (F) Clustered heat map showing expression of a list of genes enriched in zebrafish larval ENS neurons (from Roy-Carson et al., 2017) that is analysed in our adult zebrafish gut transcriptomic data. We observe that > 750 of these neural expressed genes are enriched in the Cherry+ samples relative to Cherry- samples (Supplementary file 2), and these are candidate adult ENS neuron-associated genes. These include phox2bb, phox2a, ret, elavl3, elavl4, vip, and nmu. (G) Clustered heat map showing the top 25 genes identified as enriched in mammalian Plp1+ glial cells (Rao et al., 2015) that have zebrafish orthologues and which are upregulated in Cherry+ vs Cherry- samples, revealing nine candidate zebrafish ENS glial cell-associated genes. Cross-species comparisons (zebrafish to mouse) utilise publicly available homology assigning resources (see methods). (H) Clustered heat map showing expression of genes in the adult zebrafish ENS transcriptome after removing genes associated with zebrafish ENS neurons (from C, above). Over 600 unique genes are identified (Supplementary file 6), which are candidate adult ENS non-neuronal or ENS glial cell-associated genes. These include sox10, foxd3, tfap2a, sox2, col28a1b, plp1b, ptprz1a and ptprz1b.

Comparison of the zebrafish ENS transcriptome to a single cell transcriptomic dataset of mouse ENS neurons and ENS glia.

(A) Scatter plot displaying the log2-fold change of genes differentially expressed between Cherry+ and Cherry- samples in the adult zebrafish bulk transcriptomic study presented in this article (X axis) and the log2-fold change of genes differentially expressed between mouse ENS neuron and ENS glia in a published single cell dataset published by Zeisel and colleagues (Zeisel et al., 2018) (Y axis). Full data in Supplementary file 3 (see also Methods and Figure 2—figure supplement 3). Genes up in Cherry+ and up in mouse neurons are found in the lower right quadrant, with example genes highlighted in red. Genes up in Cherry+ and up in mouse glia are found in the upper right quadrant, with example genes highlighted in green. (B) Clustered heat map showing the list of 366 genes enriched in mouse ENS neurons (logFC >0.2 mouse neurons vs. glia) whose zebrafish orthologues are enriched in the Cherry+ population (logFC >0, p-value≤0.05) analysed in the adult zebrafish gut transcriptomic data of this study. Select genes shown (full gene list and corresponding data shown in Supplementary file 4). (C) Clustered heat map showing the list of 63 genes enriched in mouse ENS glia (logFC >0.2 mouse glia vs. neurons) whose zebrafish orthologues are enriched in the Cherry+ population (logFC >0, p-value≤0.05) analysed in the adult zebrafish gut transcriptomic data of this study (full gene list and corresponding data shown in Supplementary file 5).

Interrogation of a mouse single cell transcriptomic dataset to identify genes characterising mouse ENS neurons and ENS glia.

Using the mouse single cell transcriptomic data from Zeisel et al., 2018, which was downloaded from the Linnarsson lab website (https://storage.googleapis.com/linnarsson-lab-loom/l1_enteric.loom), the data were processed as described in the Methods methods section in order to determine differential gene expression between predominantly neuronal and glia clusters. Clusters shown in the UMAP (A) were labelled as neural or glial (B) based on expression of known neural expressed genes, Elavl3, Elavl4, Prph (C), or known glial expressed genes, Sox10, S100b and Gfap (D). (E) Examination of genes characteristic of proliferation (Top2A and Ki67 shown as examples here) indicates that cluster five is enriched for proliferative ENS glia. (F) Cluster five contains ~300 cells, representing 1.9% of the ~15,000 glial cells in this analysis of the dataset. This corresponds to the proliferative ENS glia cluster ENTG1 identified in the original Zeisel et al., 2018 publication, which comprised 1.6% of ENS glia.

Her4.3GFP transgenic line identifies cells with morphologies indicative of distinct subtypes of EGCs in the adult ENS.

Immunohistochemistry of adult guts from of Tg(her4.3:EGFP) allow characterization the cellular morphology of GFP+ cells and comparisons to mammalian EGC subtypes (Boesmans et al., 2015). (A) GFP expressing cells (green) show close association with neurons, which express HuC/D in cell bodies and AcTu in cell processes (red) (n = 70). Inset shows high magnification view of boxed region, marking neurons (asterisks), GFP expression (arrowhead), and highly branched GFP expressing cellular processes (arrows). (B–E) Four distinct morphological cell types can be observed in Tg(her4.3:EGFP)+ cells: (B) GFP+ cells in the myenteric layer (arrowhead) with processes that appear to wrap around HuC/D+ cell bodies (red, asterisk), similar to Type I mammalian EGCs (inset), (C) GFP+ cells in the myenteric layer (arrowhead) with elongated processes (arrow) that follow AcTu+ neuronal processes (red), similar to Type II mammalian EGCs (inset), (D) GFP+ cells close to the mucosal layers (arrowhead), such as mucosal epithelia (ep, with DAPI highlighted nuclei in grey), similar to mammalian Type III EGCs (inset), and (E) Bipolar GFP+ cells within the muscle layers (arrowhead), associated with AcTu+ neuronal fibres (red, arrow), similar to Type IV mammalian EGCs (inset). Inset pictures adapted from Boesmans et al., 2015. All confocal images are max projections of short confocal stacks. Scale bars in merge panels: 50 µm (A) and 10 µm (B–E).

Her4.3GFP transgenic line identifies cells with morphologies indicative of distinct subtypes of EGCs in the adult ENS.

Immunohistochemistry of adult guts from of Tg(her4.3:EGFP) allow characterization the cellular morphology of GFP+ cells and comparisons to mammalian EGC subtypes (Boesmans et al., 2015). (A) GFP expressing cells (green) show close association with neurons, which express HuC/D in cell bodies and AcTu in cell processes (red) (n = 70). Inset shows high magnification view of boxed region, marking neurons (asterisks), GFP expression (arrowhead), and highly branched GFP expressing cellular processes (arrows). (B–E) Four distinct morphological cell types can be observed in Tg(her4.3:EGFP)+ cells: (B) GFP+ cells in the myenteric layer (arrowhead) with processes that appear to wrap around HuC/D+ cell bodies (red, asterisk), similar to Type I mammalian EGCs (inset), (C) GFP+ cells in the myenteric layer (arrowhead) with elongated processes (arrow) that follow AcTu+ neuronal processes (red), similar to Type II mammalian EGCs (inset), (D) GFP+ cells close to the mucosal layers (arrowhead), such as mucosal epithelia (ep, with DAPI highlighted nuclei in grey), similar to mammalian Type III EGCs (inset), and (E) Bipolar GFP+ cells within the muscle layers (arrowhead), associated with AcTu+ neuronal fibres (red, arrow), similar to Type IV mammalian EGCs (inset). Inset pictures adapted from Boesmans et al., 2015. All confocal images are max projections of short confocal stacks. Scale bars in merge panels: 50 µm (A) and 10 µm (B–E).

Correlative light-electron microscopy identifies glial like features of adult <italic>Tg(her4.3:EGFP)</italic> expressing cells.

(A) In the adult zebrafish, a subpopulation of HuC/D+ ENS neurons (green) are highlighted by Tg(SAGFF217;UAS:mmCherry), and Cherry expression (red, arrows) fills both the cell bodies and the abundant processes of expressing cells (red). The remaining proportion on HuC/D+ cells (green) do not express Cherry (arrowhead) (n = 12). Confocal image is a max projection of a short confocal stacks. (B) Electron microscopy image of a section from an adult Tg(her4.3:EGFP;SAGFF217;UAS:mmCherry) gut with tissue layers denoted, false coloured to depict the position of the GFP+ cell shown in the super resolution image shown in inset. Note the neuron and axons in this section are not Cherry+ neurons. Images depict a single z plane. (C) High magnification view of the boxed region, showing crenelated nuclei (arrows) and radial extensions that separate axon bundles (yellow arrowheads, asterisk denotes axon bundle), and many which contact the neuronal cell body (neuronal cell body denoted with N). The EGFP+ cell has a cell soma size of 79.1 µm3 and longest projection length of 9 µm. Representative images of six regions of interest scanned from two adults. Scale bars: 10 µm (A,B) and 1 µm (C).

Correlative light-electron microscopy identifies glial like features of adult <italic>Tg(her4.3:EGFP)</italic> expressing cells.

(A) In the adult zebrafish, a subpopulation of HuC/D+ ENS neurons (green) are highlighted by Tg(SAGFF217;UAS:mmCherry), and Cherry expression (red, arrows) fills both the cell bodies and the abundant processes of expressing cells (red). The remaining proportion on HuC/D+ cells (green) do not express Cherry (arrowhead) (n = 12). Confocal image is a max projection of a short confocal stacks. (B) Electron microscopy image of a section from an adult Tg(her4.3:EGFP;SAGFF217;UAS:mmCherry) gut with tissue layers denoted, false coloured to depict the position of the GFP+ cell shown in the super resolution image shown in inset. Note the neuron and axons in this section are not Cherry+ neurons. Images depict a single z plane. (C) High magnification view of the boxed region, showing crenelated nuclei (arrows) and radial extensions that separate axon bundles (yellow arrowheads, asterisk denotes axon bundle), and many which contact the neuronal cell body (neuronal cell body denoted with N). The EGFP+ cell has a cell soma size of 79.1 µm3 and longest projection length of 9 µm. Representative images of six regions of interest scanned from two adults. Scale bars: 10 µm (A,B) and 1 µm (C).

Lineage analysis reveals that <italic>Tg(her4.3:EGFP)</italic> expressing cells are derived from the embryonic NC cell population that gives rise to the ENS.

(A–C) Analysis using Tg(her4.3:EGFP;SAGFF234A;UAS:mmCherry) allows her4.3:EGFP+ cells to be examined relative to the Cherry+ migrating NC cell population that colonises the gut during development. (A) At 54 hpf, no GFP+ cells (green) are present in the gut and none are detected within the population of migrating NC cells (red), although NC cell-derived HuC/D+ ENS neurons are present at this time (blue). Single channels shown in high magnification view of boxed region (n = 30). (B) At 60 hpf, small numbers of weakly GFP expressing cells (green, arrows) can be seen within the streams of NC cells colonising the gut (red). GFP+ cells are seen in proximity to HuC/D+ cells (blue). Note strongly GFP expressing cells can be detected, but these cells do not form part of the NC cell migratory streams (red) and are outside of the gut (grey arrowhead), and are likely to be melanocytes (n = 30). Single channels shown in high magnification view of boxed region. (C) At 4 dpf, an increased number of both strongly and weakly GFP expressing cells (green, arrows) are found within the stream of migratory NC cells (red). Single channels shown in high magnification view of boxed region (n = 20). (D) At 7 dpf Tg(her4.3:EGFP) larvae GFP expressing cells (green, arrowheads) are closely associated with, but distinct from, HuC/D+ positive neurons (red) (n = 45). Occasionally HuC/D is seen to overlap with cells expressing low levels of GFP (open arrowheads). All confocal images are max projections of short confocal stacks. Scale bars in merge panels: 50 µm.

Lineage analysis reveals that <italic>Tg(her4.3:EGFP)</italic> expressing cells are derived from the embryonic NC cell population that gives rise to the ENS.

(A–C) Analysis using Tg(her4.3:EGFP;SAGFF234A;UAS:mmCherry) allows her4.3:EGFP+ cells to be examined relative to the Cherry+ migrating NC cell population that colonises the gut during development. (A) At 54 hpf, no GFP+ cells (green) are present in the gut and none are detected within the population of migrating NC cells (red), although NC cell-derived HuC/D+ ENS neurons are present at this time (blue). Single channels shown in high magnification view of boxed region (n = 30). (B) At 60 hpf, small numbers of weakly GFP expressing cells (green, arrows) can be seen within the streams of NC cells colonising the gut (red). GFP+ cells are seen in proximity to HuC/D+ cells (blue). Note strongly GFP expressing cells can be detected, but these cells do not form part of the NC cell migratory streams (red) and are outside of the gut (grey arrowhead), and are likely to be melanocytes (n = 30). Single channels shown in high magnification view of boxed region. (C) At 4 dpf, an increased number of both strongly and weakly GFP expressing cells (green, arrows) are found within the stream of migratory NC cells (red). Single channels shown in high magnification view of boxed region (n = 20). (D) At 7 dpf Tg(her4.3:EGFP) larvae GFP expressing cells (green, arrowheads) are closely associated with, but distinct from, HuC/D+ positive neurons (red) (n = 45). Occasionally HuC/D is seen to overlap with cells expressing low levels of GFP (open arrowheads). All confocal images are max projections of short confocal stacks. Scale bars in merge panels: 50 µm.

The <italic>Tg(her4.3:EGFP)</italic> cells are actively proliferating in adult homeostasis.

(A) Adult Tg(her4.3:EGFP) zebrafish flattened intestines immunostained for GFP (green) and the cell-cycle marker MCM5 (red). Actively proliferating GFP+MCM5+ cells were observed (arrows) throughout the intestine. The majority of the GFP+ population remains quiescent (arrowheads). Confocal images are max projections of short confocal stacks. Scale bar: 10 µm in merge panel. (B) Quantification of the percentage of GFP+MCM5+ cells over the total GFP+ population (n = 3). Data are given as mean ± SD.

The <italic>Tg(her4.3:EGFP)</italic> cells are actively proliferating in adult homeostasis.

(A) Adult Tg(her4.3:EGFP) zebrafish flattened intestines immunostained for GFP (green) and the cell-cycle marker MCM5 (red). Actively proliferating GFP+MCM5+ cells were observed (arrows) throughout the intestine. The majority of the GFP+ population remains quiescent (arrowheads). Confocal images are max projections of short confocal stacks. Scale bar: 10 µm in merge panel. (B) Quantification of the percentage of GFP+MCM5+ cells over the total GFP+ population (n = 3). Data are given as mean ± SD.

Adult <italic>Tg(her4.3:EGFP)</italic> cells take up EdU and appear in doublets.

(A) Schematic of experimental design: Immersion of 3 month old adult Tg(her4.3:EGFP) zebrafish in 1 mM EdU pulse for three days was followed by a return to normal zebrafish water. Animals were then culled after chase periods of 0 days (t0), 4 days (t4) or 11 days (t11) and analysed for EdU incorporation (t0 n = 6, t4 n = 5, t11 n = 5). (B–D) At 0 days chase, the majority of EdU labelled GFP+ (yellow) cells are found in doublets (two labelled cells in close proximity). These cells are either: (B) both expressing high levels of GFP (green, arrows), (C) appear with one high GFP expressing cell (arrow) and one low GFP expressing cell (arrowhead), (D) in larger groupings, where EdU labelling is associated with cells exhibiting lower levels of GFP expression (arrowhead) and not observed in high GFP expressing cells (arrows). Confocal images are max projections of short confocal stacks. Scale bars in merge panels: 10 µm (B–D).

Working model of enteric glia acting as a source of neural progenitors in adult zebrafish during homeostatic conditions.

Given the similarities between Tg(her4.3:EGFP)+ EGCs and Tg(her4.3:EGFP)+ RGCs, we propose that like RGCs, EGCs may exist in two forms: Tg(her4.3:EGFP)+ quiescent EGCs (qEGCs) and Tg(her4.3:EGFP)+ activated EGC (aEGCs), the latter of which are proliferative and can take up EdU in our experiments (indicated in blue). We suggest that aEGCs are a self-renewing population, which may also revert to the quiescent state. The proliferative aEGC population can give rise to enteric neuronal progenitors (eNP; cells committed to the neurogenic lineage), which can retain EdU but are Tg(her4.3:EGFP)- and will not yet express HuC/D. These cells would correspond to the Cherry+GFP-HuC/D-EdU+ cells quantified in Figure 6I, which increase during the EdU labelling period of our experiments. Finally, neural progenitors undergo full neuronal differentiation (eN), can be detected with HuC/D and are also EdU+ in our experiments. These cells correspond to the Cherry+GFP-HuC/D+EdU+ quantified in Figure 6H, which also increase during the course of our EdU labelling experiments.

Notch inhibition in adults leads to loss of GFP expression from the <italic>Tg(her4.3:EGFP)</italic> transgene.

(A) After 7 days of DMSO treatment, the Tg(her4.3:EGFP) transgene (green) is clearly visible within the adult ENS, along with HuC/D+ neurons (red) (see also high magnification insets). (B) After 7 days of treatment with the γ-secretase inhibitor LY411575 led to a specific reduction of Tg(her4.3:EGFP) expression was observed (see also high magnification insets). Images are max projections of short confocal stacks. Left insets in the B merge panel show a single z plane of the image in B and demonstrate that GFP staining highlights multiple interconnected GFP+ cells, with several distinct Dapi+GFP+ nuclei shown (arrows). n = 4 biological replicate per condition. Scale bars in merge panels: 50 µm.

Notch inhibition in adults leads to loss of GFP expression from the <italic>Tg(her4.3:EGFP)</italic> transgene.

(A) After 7 days of DMSO treatment, the Tg(her4.3:EGFP) transgene (green) is clearly visible within the adult ENS, along with HuC/D+ neurons (red) (see also high magnification insets). (B) After 7 days of treatment with the γ-secretase inhibitor LY411575 led to a specific reduction of Tg(her4.3:EGFP) expression was observed (see also high magnification insets). Images are max projections of short confocal stacks. Left insets in the B merge panel show a single z plane of the image in B and demonstrate that GFP staining highlights multiple interconnected GFP+ cells, with several distinct Dapi+GFP+ nuclei shown (arrows). n = 4 biological replicate per condition. Scale bars in merge panels: 50 µm.

Acknowledgments
This image is the copyrighted work of the attributed author or publisher, and ZFIN has permission only to display this image to its users. Additional permissions should be obtained from the applicable author or publisher of the image. Full text @ Elife