FIGURE SUMMARY
Title

Conservation as well as divergence in Mcidas function underlies the differentiation of multiciliated cells in vertebrates

Authors
Zhou, F., Rayamajhi, D., Ravi, V., Narasimhan, V., Chong, Y.L., Lu, H., Venkatesh, B., Roy, S.
Source
Full text @ Dev. Biol.

Overexpression of mouse Mci in zebrafish embryos triggers ectopic foxj1 expression and formation of ectopic MCCs. (A, B) foxj1a (A) and foxj1b (B) expression in 24 hpf zebrafish embryos, as detected by the anti-GFP antibody staining for GFP, were elevated and expanded in mouse Mci (mMci) mRNA-injected foxj1a::GFP (A) and foxj1b::GFP (B) transgenic reporter fish lines, compared to uninjected controls. Ectopic foxj1a expression was detected in the head (arrow) of the majority (90%, n ​= ​20) of Mci-injected foxj1a::GFP fish (A, with magnified dorsal views of the heads in the panels on the right). In the majority (65%, n ​= ​14) of Mci-injected foxj1b::GFP embryos (B), ectopic foxj1b expression was detected in various tissues, including the otic vesicle (arrow, with magnified lateral views of the otic vesicles in the panels on the right). Scale bars ​= ​100 ​μm. (C, D) Ectopic multiciliation caused by mMci mRNA overexpression in the zebrafish embryo. (C) Density of multicilia bundles in the pronephric ducts increased in mMci mRNA injected embryos compared to uninjected controls (62.5%, n ​= ​16) from two independent experiments. (D) Ectopic multiciliation in the eye in mMci mRNA injected embryos compared to uninjected controls (50%, n ​= ​16 from two independent experiments). Scale bars ​= ​5 ​μm. For this and all other figures Ace-tub ​= ​anti-acetylated tubulin (labeling cilia), γ-tub ​= ​anti-γ-tubulin (labeling basal bodies), DNA ​= ​DAPI (labeling nuclei).

The zebrafish mci RNA is not abundantly expressed maternally, but is expressed in MCC precursors of the kidney tubules. (A) End-point PCR on cDNA samples from 1.5, 5, 14, 18 and 24 hpf embryos showing that maternal contribution of the mci transcript is minimal (1.5 hpf). actin-b1 (β-act) was used as the loading control. (B, C) mci transcript, as revealed by in situ hybridization, is present in a salt-and-pepper pattern (asterisks) in the kidney tubules of 24 hpf embryos (wild-type mib sibling panel in B, and the uninjected wild-type embryo panel in C), corresponding to MCC precursor cells. In N-deficient backgrounds (the mib mutant panel in B, and jagged2a MO injected embryo in panel in C), mci expression is observed in a much larger population of cells in the pronephric ducts. The images are representative of 2 independently performed experiments. Scale bars ​= ​100 ​μm.

MO induced loss of Mci function does not have a major effect on MCC formation in the zebrafish kidney tubules. (A) Compared to wild-type embryos (uninjected), embryos injected with a translation-blocking MO against mci displayed reduced number of MCC bundles in the kidney tubules at 48 hpf. In the MCC bundles that still persisted in the morphant kidneys, basal body duplication appeared normal (the γ-tub channel in the quartet of small panels; brackets delineate duplicated basal bodies in individual MCCs). Scale bars ​= ​10 ​μm. (B) Counting of the number of MCC bundles per kidney tubule showed that while wild-type 48 hpf embryos harbored close to 20 MCC bundles per duct on average, approximately 10 bundles were present, on average, in morphants. The graph was plotted using the average of averages from 3 independent experiments (n ​= ​10–15 for each experiment). Error bars represent SD. Statistical analysis is the result of two-tailed, unpaired t-test (p ​= ​0.0003, ∗∗∗). (C, D) Analysis of foxj1b::gfp expression revealed that at 30 hpf, mci morphants displayed fewer numbers of foxj1b-positive (foxj1b+) cells per tubule, compared to wild-type controls (C). Scale bar ​= ​10 ​μm. Counting of the number of foxj1b+ cells per kidney tubule (D) revealed that while wild-type ducts harbored approximately 20 foxj1b+ cells per duct at 30 hpf, the morphant embryos had about 15 ​cells on average. The graph was plotted using the average of averages from 3 independent experiments (n ​= ​10–15 for each experiment). Error bars represent SD. Statistical analysis is the result of two-tailed, unpaired t-test (p ​= ​0.0022, ∗∗).

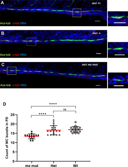
Zebrafish embryos homozygous for a deletion allele of mci do not exhibit major defects in MCC formation within pronephric ducts. (A, B, C) Representative confocal images of pronephric ducts stained for cilia and basal bodies at 48 hpf. (A) mci heterozygote, (B) mci zygotic mutant, and (C) mci mz mutant. Scale bars ​= ​20 ​μm. Highlighted areas (white box) are displayed as triplet of small panels. (D) Quantification of multicilia bundles in pronephric ducts of zebrafish embryos of different genotypes (mz mutant, heterozygous and wild-type for mci) Statistical analysis showed a significant decrease in number of these bundles in mz mutant embryos compared to heterozygote or wild-type embryos. Mean ​± ​s.d., mean shown in red (N ​≥ ​16 embryos, ∗∗∗∗p ​< ​0.0001, ns-not significant, Mann-Whitney U test).

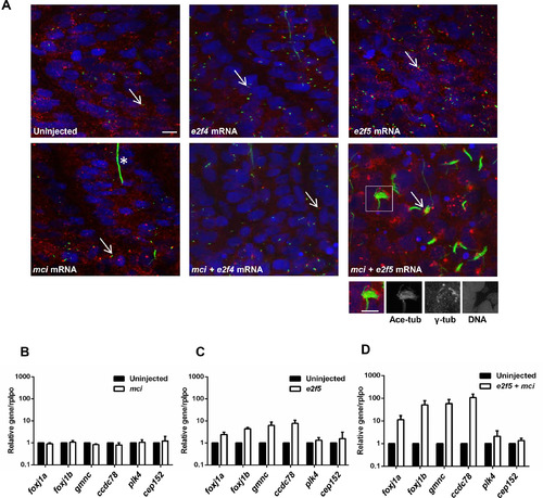
Synergistic effect of zebrafish Mci and E2f5 in inducing ectopic MCCs and MCC-specific genes. (A) Short primary cilia are present in the myotome of wild-type embryos at 24 hpf (uninjected, lateral view of the somites). While injection of zebrafish mci, e2f4 or e2f5 RNAs alone did not produce any ectopic cilia, co-injection of the mci and e2f5 RNAs (mci ​+ ​e2f5), but not co-injection of the mci and e2f4 RNAs (mci ​+ ​e2f4), resulted in the formation of ectopic multiple cilia in the myotome of the majority of samples examined. Images taken are representative of the 2 independent experiments performed (n ​= ​15 each). Asterisk marks a nerve branch that is also labeled with the anti-acetylated tubuin antibodies. Scale bar ​= ​5 ​μm. (B–D) qPCRs were performed on uninjected 24 hpf embryos or embryos injected with mci (A), e2f5 (B), or mci and e2f5 (C) mRNAs, respectively. Expression levels in the uninjected conditions were arbitrarily assigned a value of 1. The rplpo gene was used as an internal (loading) control. Logarithmic scale was used for the Y-axes. Error bars represent SD from 3 independent experiments.

Acknowledgments
This image is the copyrighted work of the attributed author or publisher, and ZFIN has permission only to display this image to its users. Additional permissions should be obtained from the applicable author or publisher of the image.

Reprinted from Developmental Biology, 465(2), Zhou, F., Rayamajhi, D., Ravi, V., Narasimhan, V., Chong, Y.L., Lu, H., Venkatesh, B., Roy, S., Conservation as well as divergence in Mcidas function underlies the differentiation of multiciliated cells in vertebrates, 168-177, Copyright (2020) with permission from Elsevier. Full text @ Dev. Biol.