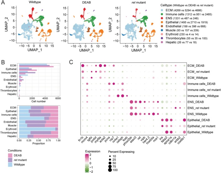
Single‐cell transcriptomic analysis of intestinal cell populations in wildtype, ret mutant, and DEAB‐treated zebrafish. (A) Uniform manifold approximation and projection (UMAP) analysis of scRNA‐seq showing nine distinct cell types. UMAP atlas was separated between wildtype, ret mutant, and DEAB‐treated zebrafish cells. (B) Bar plot (top panel) and stacked bar plot (bottom panel) showing the cell number contributing to each subcluster of all intestinal cells in wildtype (light‐blue), ret mutant (light‐purple) and DEAB‐treated zebrafish (pink) samples. (C) Feature dot plot representing expression levels of selected genes per subcluster between wildtype, ret mutant, and DEAB‐treated zebrafish cells. Expression levels within the dot plot are color‐coded (Pink: Up‐regulated; green: Downregulated, in each cell type compared to the rest other cell types). Gene expressed percentages in each cell type among wildtype, ret mutant, and DEAB‐treated zebrafish are indicated by dot sizes.
Acknowledgments
This image is the copyrighted work of the attributed author or publisher, and
ZFIN has permission only to display this image to its users.
Additional permissions should be obtained from the applicable author or publisher of the image.
Full text @ Neurogastroenterol. Motil.
Your Input Welcome
Thank you for submitting comments. Your input has been emailed to ZFIN curators who may contact you if
additional information is required.
Oops. Something went wrong. Please try again later.