IMAGE

FIGURE 5

ID
ZDB-IMAGE-251023-84
Source
Figures for Kakiailatu et al., 2025
Image
Figure Caption

FIGURE 5

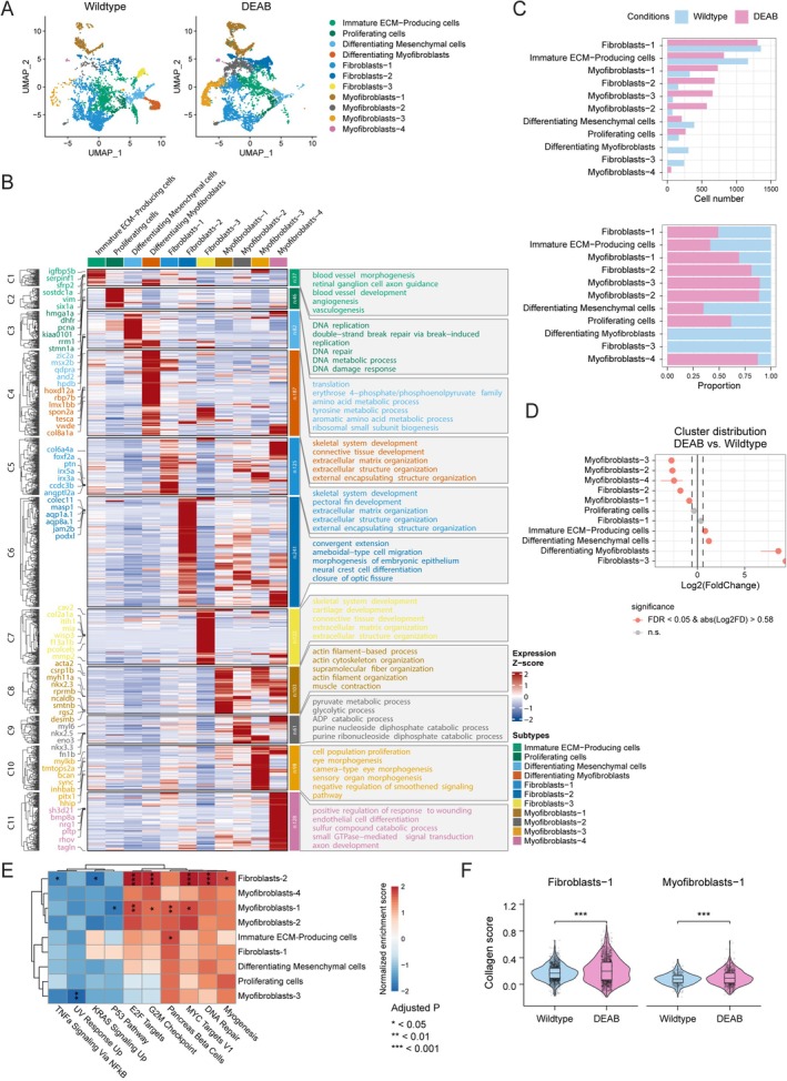
Increased myofibroblast populations and altered ECM dynamics in DEAB‐treated zebrafish. (A) Uniform manifold approximation and projection (UMAP) analysis of extracellular matrix (ECM) showing all 11 subclusters. UMAP atlas was separated between wildtype and DEAB‐treated zebrafish cells. (B) Marker gene expression profile and ECM subcluster characterization. This heatmap illustrates scaled expression levels (z‐score) of significant marker genes defining each ECM subcluster in (A). Clustering trees (left panel) reveal relationships among marker genes in each ECM subcluster. ECM subcluster indicator genes are listed adjacent to the trees. Expression levels within the heatmap are color‐coded (Red: Up‐regulated; Blue: Downregulated in each ECM subcluster, compared to the rest other ECM subclusters). Colored squares with numbers (right side of the heatmap) indicate the number of marker genes identified for each ECM subcluster. Colored text boxes (right panel) display the top 5 (ordered by p value) enriched Gene Ontology Biological Pathways (GO:BP) derived from the marker genes of each ECM subcluster. (C) Bar plot (top panel) and stacked bar plot (bottom panel) showing the cell number contributing to each subcluster of all ECM cells in wildtype (light‐blue) and DEAB‐treated zebrafish (light‐purple) samples. (D) Cluster size comparison of each ECM subcluster between wildtype and DEAB‐treated zebrafish cells. Significantly differentially distributed subclusters are represented in orange. Significance of differences was determined by the threshold of t false discovery rate (FDR) < 0.05 and absolute log2 fold change > 0.58. The dotted line indicated the threshold of log2 fold change. (E) GSEA of hallmark gene signatures representing different functionalities of ECM subclusters [45]. Normalized enrichment scores within the heatmap are color‐coded; blue indicates the downregulated pathways in DEAB‐treated zebrafish ECM subclusters, and red indicates the up‐regulated pathways in DEAB‐treated zebrafish ECM. The significance threshold of FDR adjusted p value (Adjusted p) < 0.05 was applied. (F) Violin plot showing collagen scores across ECM subclusters fibroblasts‐1 and myofibroblasts‐1 in wildtype (blue) and DEAB‐treated (light‐purple) zebrafish. p‐value was calculated by t test. ***p < 0.001.

Acknowledgments
This image is the copyrighted work of the attributed author or publisher, and ZFIN has permission only to display this image to its users. Additional permissions should be obtained from the applicable author or publisher of the image. Full text @ Neurogastroenterol. Motil.