IMAGE

FIGURE 2

ID
ZDB-IMAGE-251023-81
Source
Figures for Kakiailatu et al., 2025
Image
Figure Caption

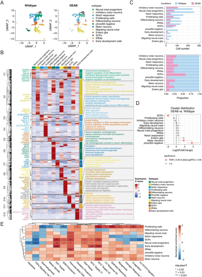
FIGURE 2

Subcluster analysis of enteric nervous system (ENS) cells in wildtype and DEAB‐treated zebrafish. (A) Uniform manifold approximation and projection (UMAP) analysis of ENS cells, showing 12 subclusters. UMAP atlas was separated between wildtype and DEAB‐treated zebrafish cells. (B) Marker gene expression profile and ENS subcluster characterization. This heatmap illustrates scaled expression levels (z‐score) of significant marker genes defining each ENS subcluster in (A). Clustering trees (left panel) reveal relationships among marker genes in each ENS subcluster. ENS subcluster indicator genes are listed adjacent to the trees. Expression levels within the heatmap are color‐coded (Red: Up‐regulated; Blue: Down‐regulated in each ENS subcluster, compared to the rest other ENS subclusters). Colored squares with numbers (right side of the heatmap) indicate the number of marker genes identified for each ENS subcluster. Colored text boxes (right panel) display the top 5 (ordered by p value) enriched Gene Ontology Biological Pathways (GO:BP) derived from the marker genes of each ENS subcluster. (C) Bar plot (top panel) and stacked bar plot (bottom panel) showing the subcluster size number of ENS cells contributing to each subcluster in wildtype (light‐blue) and DAEB‐treated zebrafish (light‐purple) samples. (D) Cluster size comparison of each ENS subcluster between wildtype and DEAB‐treated zebrafish cells. Significantly differentially distributed subclusters are represented in orange. Significance was determined by a threshold of the false discovery rate (FDR) < 0.05 and absolute log2 fold change > 0.58. Dotted line indicates the threshold of log2 fold change. (E) Gene set enrichment analysis (GSEA) of hallmark gene signatures representing different functionalities of ENS subclusters [45]. Normalized enrichment scores within the heatmap are color‐coded; blue indicates downregulated pathways, and red indicates up‐regulated pathways in DEAB‐treated zebrafish ENS. The significance threshold of FDR adjusted p value (Adjusted p) < 0.05 was applied.

Acknowledgments
This image is the copyrighted work of the attributed author or publisher, and ZFIN has permission only to display this image to its users. Additional permissions should be obtained from the applicable author or publisher of the image. Full text @ Neurogastroenterol. Motil.