IMAGE

Fig. 5

ID
ZDB-IMAGE-250722-48
Source
Figures for Sweeney et al., 2025
Image
Figure Caption

Fig. 5

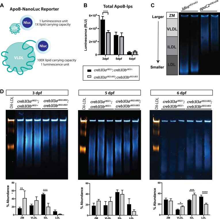
creb3l3ac802/c802;creb3l3bc803/c803 mutants have fewer and larger ApoB-lps at 3 dpf. A: Schematic of LipoGlo reporter on differently sized ApoB-lps. B: Quantification of total ApoB-lps in creb3l3ac802;creb3l3bc803 mutants compared to double heterozygous siblings (creb3l3ac802/+;creb3l3bc803/+) from 3 to 6 dpf. All fish used in these experiments were heterozygous for the ApoBb.1-NanoLuc reporter. Three independent experiments, 8–12 individuals per genotype. One-way ANOVA, ∗∗∗∗P < 0.001. C: ApoB-lp particle size distributions of 6 dpf ldlrasd52 mutant and apoc2sd38 mutant homogenate for comparison. D: Native PAGE shows size distribution of ApoB-lp in creb3l3 double homozygous mutants from 3 to 6 dpf compared to creb3l3 double heterozygous siblings. Gel images are a composite of chemiluminescent signal (LipoGlo, blue) and fluorescent (DiI-LDL, orange) exposures. DiI-labeled human LDL sample (L3482, Thermo Fisher Scientific) is run in the first lane of each gel as a migration standard. Human Dil-LDL migrates more slowly than NanoLuc-labeled LDL due to the addition of the DiI label. Quantification of luciferase signal on Native PAGE at 3, 5, and 6 dpf by percent abundance of signal within a lane. Gels images are representative of three independent experiments. One-way ANOVA with Tukey’s multiple comparisons. N = 3 clutches; 3–12 individuals per genotype per clutch. ∗∗P < 0.01; ∗∗∗P < 0.005; and ∗∗∗∗P < 0.001. ApoB-lp, apolipoprotein-B–containing lipoprotein; Creb3l3, cAMP-responsive element-binding protein 3–like 3; DiI-LDL, DiI-labeled LDL; dpf, days post fertilization; IDL, intermediate-density lipoprotein; ZM, zero mobility.

Figure Data
Acknowledgments
This image is the copyrighted work of the attributed author or publisher, and ZFIN has permission only to display this image to its users. Additional permissions should be obtained from the applicable author or publisher of the image. Full text @ J. Lipid Res.