IMAGE

Fig. 5

ID
ZDB-IMAGE-250703-62
Source
Figures for Kassel et al., 2025
Image
Figure Caption

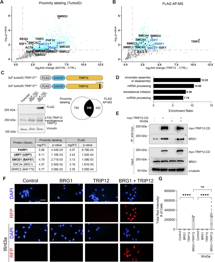
Fig. 5 TRIP12 interacts with BRG1.A Volcano plot of significantly enriched proteins in proximity labeling of 3xFLAG-turboID-TRIP12C2007A. HEK293T cells were treated with biotin or not and analyzed using label-free LC-MS/MS. Proteins with a change of greater than 1.5-fold (log2 > 0.6), p < 0.05 (n = 3 independent biological replicates, two-tailed t-test) in ±biotin comparison are in cyan. For A and B, proteins in dark blue are known interactors of TRIP12, and proteins in black are known components of SWI/SNF. B Volcano plot of significantly enriched proteins in 3xFLAG-TRIP12C2007A immunoprecipitation versus control and analyzed by AP/MS. Proteins with a change of greater than 1.5-fold (log2 > 0.6), p < 0.05 (n = 3 independent biological replicates, two-tailed t-test) in 3x-FLAG-TRIP12C2007A/control comparison are in cyan. C Schematic of N-terminal 3xFLAG-turboID biotin ligase-tagged TRIP12WT and catalytically inactive TRIP12C2007A and their immunoblot in HEK293T cell lysates. Venn diagram comparing TRIP12 interactors identified by proximity labeling and AP/MS. Among the commonly identified proteins were the known TRIP12 interactors PARP1, USP7, and BAF57, and SWI/SNF components BRG1 and BAF170. D Over-representation analysis of 358 common and specific TRIP12 interactors revealed chromatin assembly and disassembly as the most enriched gene ontology (GO) term with an enrichment ratio of 12.22, FDR < 0.05. E HEK293FT cells transfected with Myc-TRIP12-CD, incubated in the presence or absence of recombinant Wnt3a. Myc-TRIP12-CD immunoprecipitated with Myc antibody. Coimmunoprecipitated, endogenous BRG1 detected by immunoblotting. Immunoblots representative of at least three independent experiments. α-tubulin is a loading control. F RPE cells treated in the absence or presence of recombinant Wnt3a for 4 h, immunostained for BRG1 and/or TRIP12, and a proximity ligation assay performed with quantitation (G). n = 5 images. Representative images are shown (n = 3 independent experiments). Graph shows mean ± SEM of total red intensity normalized to cell number. Significance assessed using one-way ANOVA with Tukey’s test. p-values for Control versus BRG1 + TRIP12 and Control + Wnt3a versus BRG1 + TRIP12 + Wnt3a are <0.0001. p-value for BRG1 + TRIP12 versus BRG1 + TRIP12 + Wnt3a is 0.3287. Scale bar: 50 μm. ****p < 0.0001, p ≥ 0.05 is not significant (ns). Source data are provided in the Source Data file.

Acknowledgments
This image is the copyrighted work of the attributed author or publisher, and ZFIN has permission only to display this image to its users. Additional permissions should be obtained from the applicable author or publisher of the image. Full text @ Nat. Commun.