IMAGE

Fig. 7

ID
ZDB-IMAGE-250602-95
Source
Figures for Liu et al., 2025
Image
Figure Caption

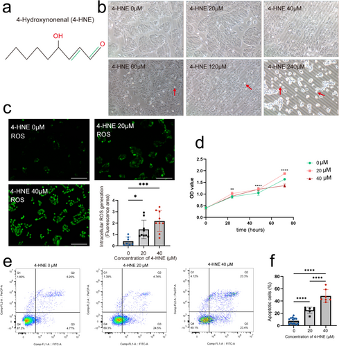
Fig. 7 Effects of different concentrations of 4-HNE on ARPE-19 cells (a) Chemical structure of 4-HNE. (b) Cell morphology changes after 24 h of treatment with 4-HNE. The red arrows show shrunken and rounded cells. (c) Representative DCFH-DA images of ARPE-19 cells treated with 0, 20, and 40 μM 4-HNE for 24 h. Relative ROS levels were quantified using ImageJ software. n = 7, 9, and 9 for 0, 20, and 40 μM groups, respectively. (d) The proliferation of ARPE-19 cells treated with 4-HNE is observed using CCK-8 assay. (e, f) Flow cytometry analysis of apoptosis; n = 13, 7, and 7 for each group. Statistical significance was determined using the one-way ANOVA with Bonferroni correction. The scale bars refer to 100 μm. 4-HNE, 4-hydroxynonenal; ANOVA, analysis of variance; CCK-8, DCFH-DA: 2′,7′-dichlorodihydrofluorescein diacetate; ROS, reactive oxygen species. *p < 0.05, **p < 0.01, ***p < 0.001, ****p < 0.0001.

Acknowledgments
This image is the copyrighted work of the attributed author or publisher, and ZFIN has permission only to display this image to its users. Additional permissions should be obtained from the applicable author or publisher of the image. Full text @ FASEB J.