IMAGE

Fig. 3

ID
ZDB-IMAGE-250526-31
Source
Figures for Huang et al., 2025
Image
Figure Caption

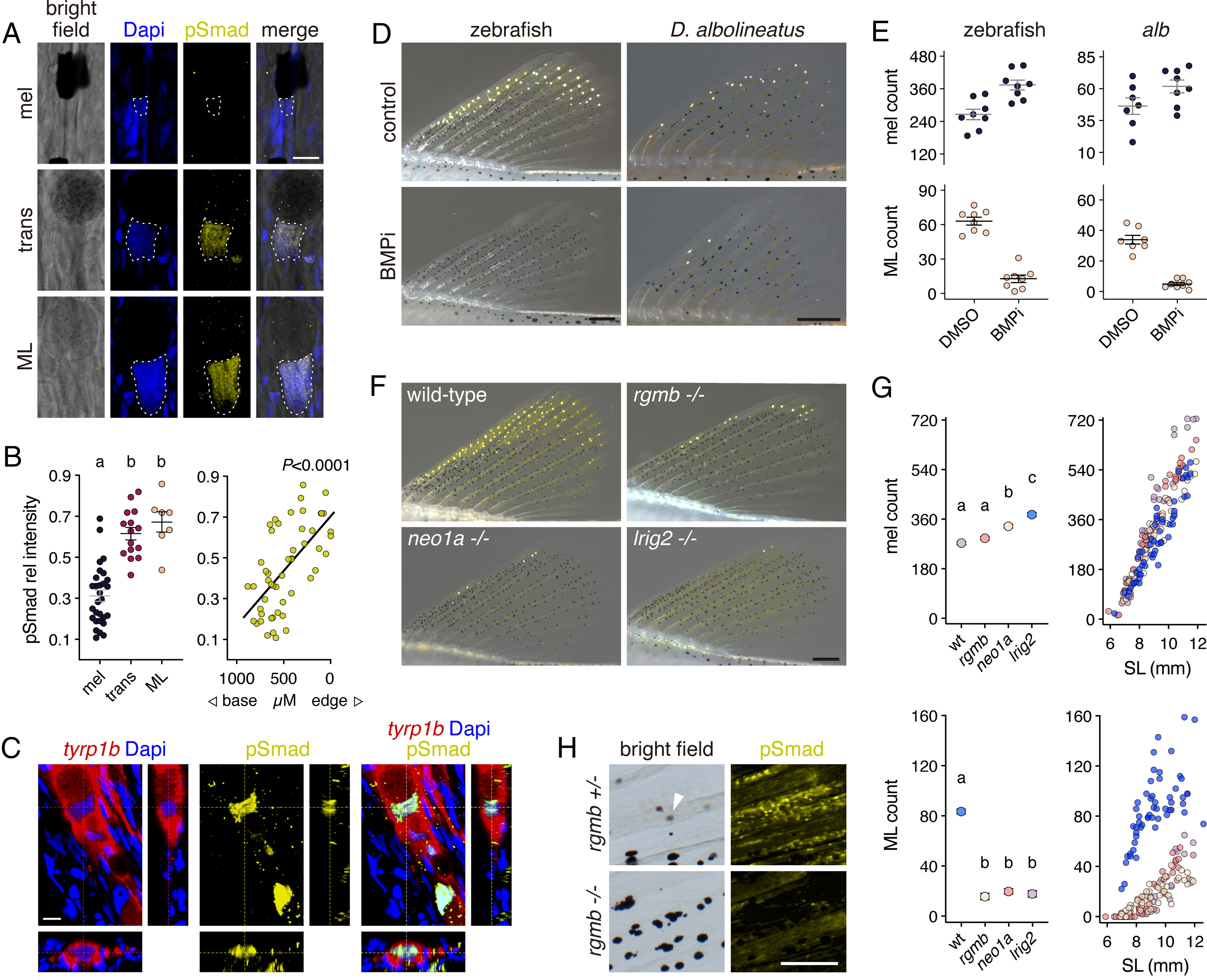
Fig. 3 BMP-dependent melanophore–ML transition involves rgmb-neo1a-lrig2. (A) pSmad immunoreactivity was prominent in nuclei (outlined) of transitional cells and ML. (B) Intensities of pSmad staining relative to Dapi across cell states (Left) and locations (measured as distance from the most distal ML; R2 = 0.39). Shared letters indicate means not significantly different in Tukey–Kramer post hoc comparisons (overall F2,48= 35.15, P < 0.0001). (C) ML expressing membrane-targeted tyrp1b:PALM-mCherry, illustrating pSmad immunoreactivity in Dapi-labeled nucleus. (D and E) BMP signaling inhibitor (BMPi) led to zebrafish and D. albolineatus having marginally greater numbers of melanophores (F1,14 = 16.59, P < 0.005 and F1,13 = 3.58, P = 0.08, respectively) and fewer ML (F1,14 = 98.59, P < 0.0001 and F1,13 = 113.83, P < 0.0001). (F) Mutants for premature termination alleles of rgmb, neo1a, and lrig2 had more melanophores and were severely deficient for ML. (G) Melanophores (Upper) and ML (Lower) across genotypes. Left plots show least square means (±SE) after controlling for variation in standard length (SL), a proxy for stage of development (41). Shared letters indicate means not significantly different in post hoc comparisons after controlling for SL and genotype x SL interactions (all factors in ANOVAs, P < 0.0001; numbers of ML square-root transformed to control for increased variance in residuals with larger counts). Fin lengths for a given SL did not differ among genotypes (SI Appendix, Fig. S8G). (H) rgmb mutants exhibited markedly reduced anti-pSmad immunoreactivity across the fin. Arrowhead, transitional cell (in transmitted illumination). (Scale bars, D 200 µM for zebrafish and D. albolineatus, F 200 µm, H 100 µm.)

Acknowledgments
This image is the copyrighted work of the attributed author or publisher, and ZFIN has permission only to display this image to its users. Additional permissions should be obtained from the applicable author or publisher of the image. Full text @ Proc. Natl. Acad. Sci. USA