IMAGE

Figure 6

ID
ZDB-IMAGE-250411-16
Source
Figures for Huang et al., 2025
Image
Figure Caption

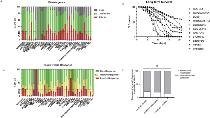
Figure 6 Autophagy antagonist drug library screening identifies corrective molecules in the vma21 mutant zebrafish.

(A) Results from birefringence assessment of vma21Δ14ins21 heterozygote in-cross matings with zebrafish larvae incubated in autophagy library drug compounds. Dorsal muscle birefringence assessments of the drug-treated vma21Δ14ins21/Δ14ins21 homozygote zebrafish larvae offspring. Zebrafish were scored as dead (gray bars; no detectable heartbeat), affected (red bars; showing at least one area of poor birefringence), or unaffected (green bars; no birefringence). Dashed lines shown at 25%, 18%, and 12.5% target range for lead compound advancement. (B) Long-term survivability assessment of eight autophagy antagonists tested in the vma21Δ14ins21/Δ14ins21 homozygote mutant zebrafish advanced from the first pass short-term screen, LY294002 (positive control), and vehicle and untreated (negative controls). (C) Touch-evoke response measured with % of fish shown and groupings of high responders (green bars), medium responders (yellow bars), and low/non-responders (red bars). Compounds are administered into vma21Δ14ins21/Δ14ins21 homozygote mutant zebrafish at 1 dpf and drug water was changed every other day over a 21-day time period. The compounds include: ROC-325, GSK2578215A, DC661, MRT68921 HCl, Lucanthone, CZC-25146, GNE7915, edaravone, and LY294002 administered at 2.5 µM. Vehicle and untreated controls are also shown. One hundred (n = 100) vma21Δ14ins21/Δ14ins21 mutant fish were assessed over 3 independent trials. Compounds were later validated in the vma21D1/D1 mutant zebrafish. (D) Percentage of larvae with fluorescence in the gallbladder at 6 dpf following feeding with BODIPY as a measure of bile acid flux. n = 10–22/group. Data represented as mean ± SEM. Not significant (ns; P > 0.05, Fisher’s exact test). Source data are available online for this figure.

Figure Data
Acknowledgments
This image is the copyrighted work of the attributed author or publisher, and ZFIN has permission only to display this image to its users. Additional permissions should be obtained from the applicable author or publisher of the image. Full text @ EMBO Mol. Med.