IMAGE

Fig. 8

ID
ZDB-IMAGE-250318-62
Source
Figures for Zhou et al., 2025
Image
Figure Caption

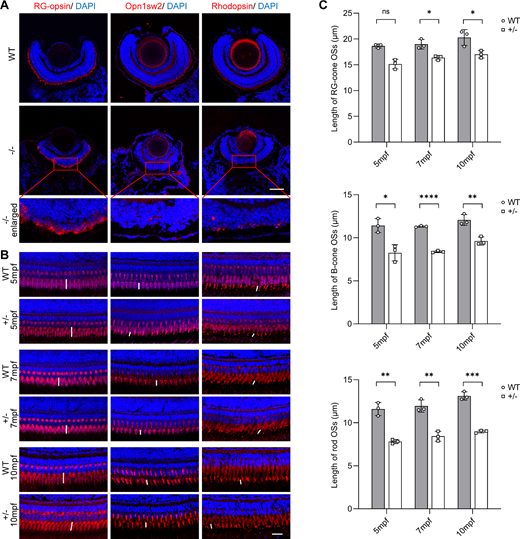
Fig. 8 Transport disorder of phototransduction proteins in PRCs due to dync1h1-deficiency. (A, B) Immunofluorescence images of WT and dync1h1−/− retinas at 5 dpf, and WT and dync1h1+/− retinas at indicated ages, with anti-RG-opsin antibody, anti-Opn1sw2, and anti-Rhodopsin antibodies marking blue-cone opsin, red/green-cone opsin, and rhodopsin, respectively. Nuclei are stained by DAPI. Zoom-in pictures were shown in the red rectangle. The lengths of OS were labeled with white vertical lines. (C) Quantitative analysis of the lengths of RG-cone OS, B-cone OS, and rod OS in WT and dync1h1+/− retinas at indicated ages. +/−, dync1h1 heterozygote; −/−, dync1h1 homozygote. Scale bar = 50 µm (A), 20 µm (B). Data are shown as mean ± SD. Not significant (ns), P > 0.05; *, P < 0.05; **, P < 0.01; ***, P < 0.001; ****, P < 0.0001, n = 3 biologically independent samples per group. DAPI, 4′,6-diamidino-2-phenylin-dole; dpf, days post fertilization; H&E, hematoxylin and eosin; OS, outer segment; PRC, photoreceptor cell; WT, wild type; SD, standard deviation.

Acknowledgments
This image is the copyrighted work of the attributed author or publisher, and ZFIN has permission only to display this image to its users. Additional permissions should be obtained from the applicable author or publisher of the image. Full text @ Invest. Ophthalmol. Vis. Sci.