IMAGE

Figure 3

ID
ZDB-IMAGE-250109-278
Source
Figures for Dai et al., 2024
Image
Figure Caption

Figure 3

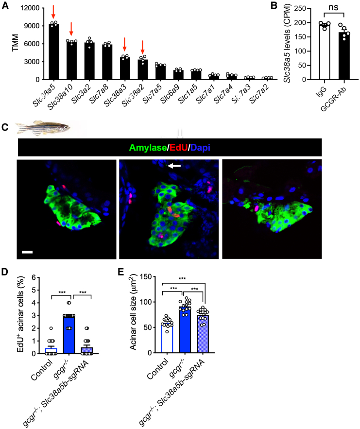
Slc38a5 mediates acinar cell growth

(A) The top 11 amino acid transporters expressed in mouse acinar cells (n = 5, data from RNA-seq).

(B) Slc38a5 expression in acinar cells of IgG and GCGR-Ab treated mice. CPM, count per million. Student’s t test.

(C) Representative images of zebrafish pancreas from control, gcgr−/−, and gcgr−/− with slc38a5b knockdown groups. Green, amylase; red, EdU; blue, DAPI. Scale bar, 10 μm.

(D) Quantification of EdU+ acinar cells in control, gcgr−/−, and gcgr−/− with slc38a5b knockdown group (n = 16/genotype).

(E) Acinar cell size in control, gcgr−/−, and gcgr−/− with slc38a5b knockdown groups. Each data point is the average of more than 50 cells from the same fish. Data are represented as mean ± SEM. ∗p < 0.05, ∗∗p < 0.01, ∗∗∗p < 0.001. One-way ANOVA followed by Turkey’s Multiple Comparisons Test.

Figure Data
Acknowledgments
This image is the copyrighted work of the attributed author or publisher, and ZFIN has permission only to display this image to its users. Additional permissions should be obtained from the applicable author or publisher of the image. Full text @ iScience