IMAGE

Fig. 2.

ID
ZDB-IMAGE-241125-23
Source
Figures for Noble et al., 2024
Image
Figure Caption

Fig. 2.

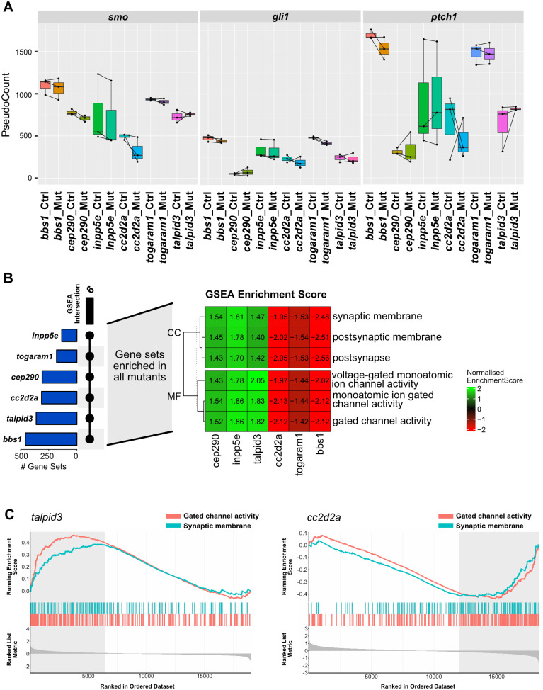
Enrichment of genes involved in central nervous system development and function in all JBTS mutants. (A) Box plots showing the normalised expression levels of key actors of the Shh pathway in the different mutant lines and their respective sibling controls in the whole larval tissue analysis. Each data point represents an individual sample (of pooled larvae, see details in the Materials and Methods), where paired mutant/control sibling samples are connected by a black line. Box plots represent Q1-Q3 with median (thick line). Note the lack of a strong effect in any of the components in any of the mutant-sibling pairs. (B) Gene set enrichment analysis highlighting the commonality between the mutant lines. The blue bars on the left indicate the number of gene ontology terms enriched per mutant/control pair, while the black bar/dots indicate the number of shared terms found in all samples. The six terms shared between all samples are displayed in a heatmap showing the normalized enrichment score of these six significantly enriched ontology terms shared between all samples. (C) As an illustration, for two of the mutants (cc2d2a and talpid3), barcode plots detailing the position of individual genes associated to ‘gated channel activity’ (red) and ‘synaptic membrane’ (blue) along the fold change ranked list (shown in grey at the bottom of the graph). Note that the ontology terms ‘gated channel activity’ and ‘synaptic membrane’ for cc2d2a and talpid3 mutants are significantly enriched on the opposite ends of the ranked gene lists. Both terms are enriched in the up-regulated proportion in talpid3 mutants but in the down-regulated proportion in cc2d2a mutants (indicated by grey boxed regions).

Acknowledgments
This image is the copyrighted work of the attributed author or publisher, and ZFIN has permission only to display this image to its users. Additional permissions should be obtained from the applicable author or publisher of the image. Full text @ Biol. Open