IMAGE

Fig. 4

ID
ZDB-IMAGE-241119-13
Source
Figures for Hoshino et al., 2024
Image
Figure Caption

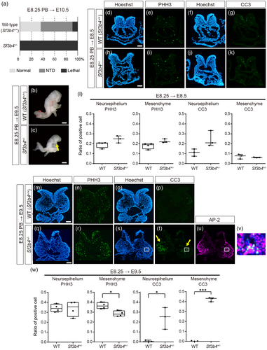
Fig. 4 Phenotype of Sf3B4+/− embryos exposed to PB. (a) Ratio of phenotype of wild-type (top, n = 11) and Sf3B4+/− (bottom, n = 6) embryos at E10.5 exposed to PB at E8.25. Embryos were obtained from three pregnant mice. (b) Wild-type and (c) Sf3B4+/− embryos at E9.5 exposed to PB at E8.25. Yellow arrow indicates the PA1 in the Sf3B4+/− embryo. (d–k) Frontal sections of E8.5 wild-type (d–g) and Sf3B4+/− (h–k) embryos exposed to PB at E8.25. (d, f, h, j) Hoechest, (e, i) PHH3, and (g, k) CC3 fluorescent signals. (l) Ratio of PHH3 and CC3 positive cells in the neuroepithelium and mesenchyme in E8.5 wild-type and Sf3B4+/− embryos exposed to PB at E8.25. (m–u) Frontal sections of wild-type (m–p) and Sf3B4+/− (q–u) embryos at E9.5 exposed to PB at E8.25. (m, o, q, s) Hoechest, (n, r) PHH3, and (p, t) CC3 fluorescent signals. (u) Fluorescent signal of AP2 on the same section as (t). (v) Overlay image of the white box area in (s–u). Cells overlapping CC3 (green) and AP2 (magenta) signals are indicated in white. n = 3 for each experiment in (d–k) and (m–v). (w) Ratio of PHH3 and CC3 positive cells in the neuroepithelium and mesenchyme in E9.5 wild-type and Sf3B4+/− embryos exposed to PB at E8.25. For (l) and (w), the cell rates were calculated by the positive cell number per nucleus number in the same area. The dots in (l) and (w) represent individual embryos obtained from at least two pregnant mice. *: p < 0.05, ***: p < 0.001 (Student's t-test). Scale bar: 400 μm for (b, c), 50 μm for (d, h) and 100 μm for (m, q).

Acknowledgments
This image is the copyrighted work of the attributed author or publisher, and ZFIN has permission only to display this image to its users. Additional permissions should be obtained from the applicable author or publisher of the image. Full text @ Birth Defects Res