Figure 6- supplement 1.
Increased GFAP and Annexin 2 staining and LCP1 + cell density in different brain regions.
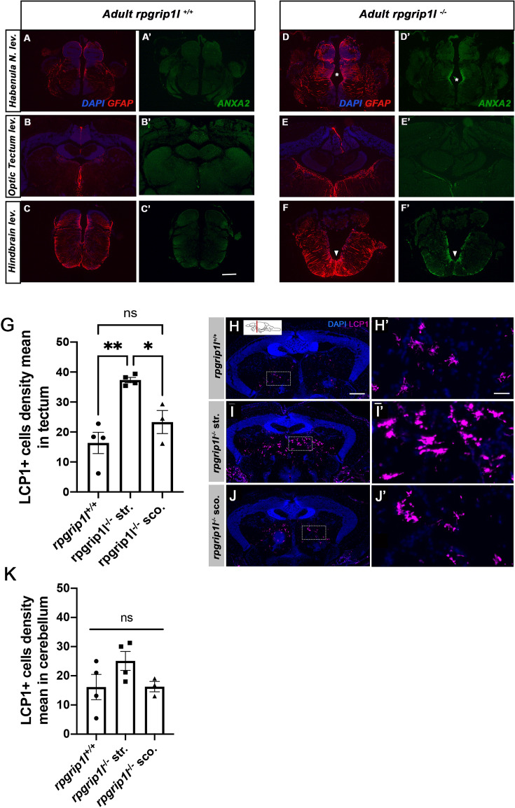
(A-F’) Immunostaining of Annexin A2 (Anxa2) (A, B, C, D, E, F) and GFAP (A’, B’, C’, D’, E’, F’) on transverse brain sections at habenula (A, A’, D, D’), tectum (B, B’, E, E’) and hindbrain (C, C’, F, F’) levels in controls (A-C’) and scoliotic rpgrip1l-/- (D-F’) fish. Nuclei are stained with DAPI (blue). Scoliotic rpgrip1l-/- fish upregulate Annexin A2 and GFAP in overlapping territories. Scale bar: 20 µm. (G) Quantification of LCP1 + cell density in the optic tectum region of rpgrip1l+/+ (n=4), straight rpgrip1l-/- (n=4) and scoliotic rpgrip1l-/- (n=3) 8 wpf fish. Each dot represents a fish. 15–20 sections were counted for each brain level. Straight rpgrip1l-/- fish sections displayed around twice more Lcp1 + cells at tectum level than controls, while scoliotic rpgrip1l-/- fish had a slightly increased LCP1 + cell density compared to controls. Statistical analysis was performed using Tukey’s multiple comparisons test where ns means non significative and * p value <0.05, ** p value <0.01 with error bars represent s.d. (H-J’) Immunostaining of LCP1 +immune cells on transverse sections of the optic tectum region of rpgrip1l+/+ (H, H’) (n=4), straight rpgrip1l-/- (I, I’) (n=4) and scoliotic rpgrip1l-/- (J, J’) (n=3) 8 wpf fish. Immune cells are labeled with the LCP1 antibody (magenta) and nuclei with DAPI (blue). H’, I’ and J’ are magnifications of the squared regions in H, I and J, respectively. Scale bars: 100 µm for H, I, J; 30 µm for H’, I’, J’. str: straight, sco: scoliotic. (K) Quantification of LCP1 + cell density in the cerebellum region of 8 wpf fish (N=1). The analysis compared straight rpgrip1l-/- (n=4) and scoliotic rpgrip1l-/- (n=3) fish to rpgrip1l+/+ siblings (n=4). No significant difference was found between genotypes. Statistical analysis was performed using Tukey’s multiple comparisons test where ns means not significant. Error bars represent s.d. ‘str’ means straight and ‘sco’ means scoliotic.
Acknowledgments
This image is the copyrighted work of the attributed author or publisher, and
ZFIN has permission only to display this image to its users.
Additional permissions should be obtained from the applicable author or publisher of the image.
Full text @ Elife
Your Input Welcome
Thank you for submitting comments. Your input has been emailed to ZFIN curators who may contact you if
additional information is required.
Oops. Something went wrong. Please try again later.