IMAGE

Fig. 6

ID
ZDB-IMAGE-241014-11
Source
Figures for Hu et al., 2024
Image
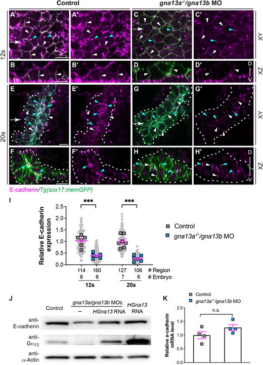
Figure Caption

Fig. 6 E-cadherin abundance is reduced in gna13a/gna13b-deficient embryos. (A-H′) Whole-mount immunostaining of E-cadherin localization (magenta) in the indicated embryos. (A,A′,C,C′,E,E′,G,G′) Single confocal z plane in the xy view. (B,B′,D,D′,F,F′,H,H′) Confocal images of xz planes, captured at regions marked by white arrows in A,C,E,G. White arrowheads indicate E-cadherin localization on the plasma membrane of endoderm cells. Cyan arrowheads indicate E-cadherin-enriched puncta in the cytosol of endodermal cells. Dashed lines indicate the endoderm boundary. D, dorsal; V, ventral. (I) Relative intensity of E-cadherin signal on the plasma membrane of endodermal cells at 12 ss in A and C, and in the regions in the endodermal rosettes at 20 ss in E and G in the indicated embryos. Data from all embryos (squares) and regions (gray circles) are superimposed, with the number of regions and embryos indicated. (J) Western blot of E-cadherin and α-actin (loading control) in the indicated embryos at 9 ss. (K) qPCR of cdh1 mRNA in the indicated embryos at 9 ss. Four experiments were performed. Data are mean±s.e.m. n.s. (not significant), P>0.05; ***P<0.001 (unpaired, two-tailed Student's t-test). Scale bars: 10 µm.

Acknowledgments
This image is the copyrighted work of the attributed author or publisher, and ZFIN has permission only to display this image to its users. Additional permissions should be obtained from the applicable author or publisher of the image. Full text @ Development