IMAGE

Fig. 2

ID
ZDB-IMAGE-240912-53
Source
Figures for Huang et al., 2024
Image
Figure Caption

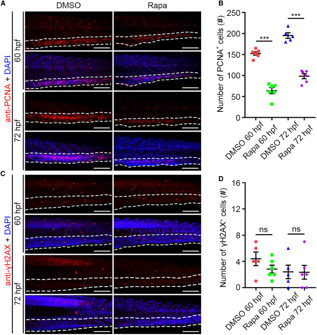
Fig. 2 mTORC1 inhibition leads to compromised proliferation but normal apoptosis in the CHT region (A) Confocal projection images showing PCNA antibody and DAPI stainings at 60 and 72 hpf. (B) Quantification of the number of PCNA+ cells in the CHT. ∗∗∗p < 0.001 on unpaired two-tailed t test (n = 6 embryos from three independent experiments). (C) Confocal projection images showing γH2AX antibody and DAPI stainings at 60 and 72 hpf. (D) Quantification of the number of γH2AX+ cells in the CHT. ns, no significant difference (n = 6 embryos from three independent experiments). Error bars represent SEM. White dashed lines mark the CHT region. Scale bars: 100 μm. Rapa, rapamycin.

Acknowledgments
This image is the copyrighted work of the attributed author or publisher, and ZFIN has permission only to display this image to its users. Additional permissions should be obtained from the applicable author or publisher of the image. Full text @ Stem Cell Reports