IMAGE

Fig. 5

ID
ZDB-IMAGE-240910-8
Source
Figures for Bao et al., 2024
Image
Figure Caption

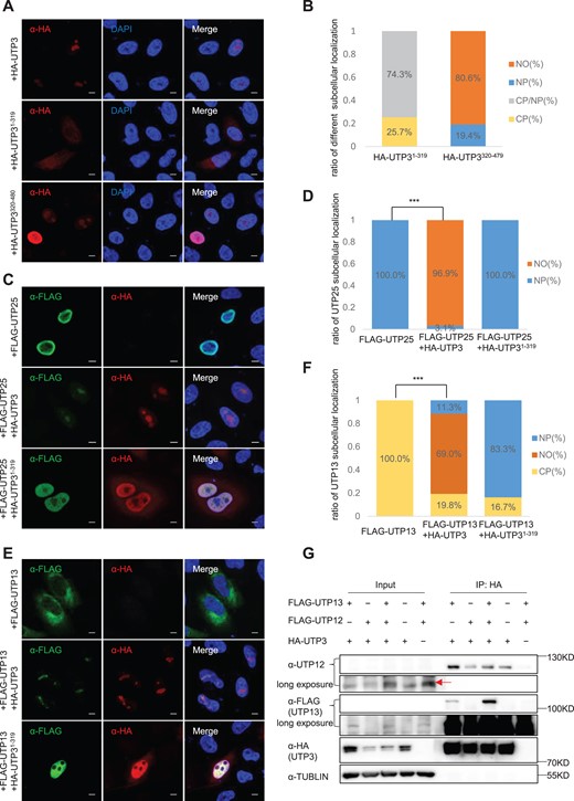
Fig. 5 UTP3 nucleolar localization domain is indispensable for translocating UTP25 and UTP13 to the nucleolus. (A and B) Immunostaining of UTP3 derivative U0, U1 and U2 in HeLa cells 48 h after transfecting with corresponding plasmids (A). U0 and U2, but not U1, were able to enter the nucleolus (A). The ratio of the cells exhibiting the defined subcellular localization was shown in (B). (C–F) Co-immunostaining of U0 or U1 with UTP25 (C) or UTP13 (E) in HeLa cells 48 h after transfecting with corresponding plasmids as indicated. The ratios of the cells exhibiting the defined subcellular localization for UTP25 (D) or UTP13 (F) were provided. In (B), (D) and (F), CP, cytoplasm; NP, nucleoplasm; NO, nucleolus. (G) Western blot analysis of the Co-IP product pulled down using the HA antibody for analyzing the interaction between UTP3 and UTP13 in the absence or presence of UTP12. UTP3 was detected by the HA antibody, UTP13 by the FLAG antibody and UTP12 by the UTP12 antibody, respectively.

Acknowledgments
This image is the copyrighted work of the attributed author or publisher, and ZFIN has permission only to display this image to its users. Additional permissions should be obtained from the applicable author or publisher of the image. Full text @ Nucleic Acids Res.